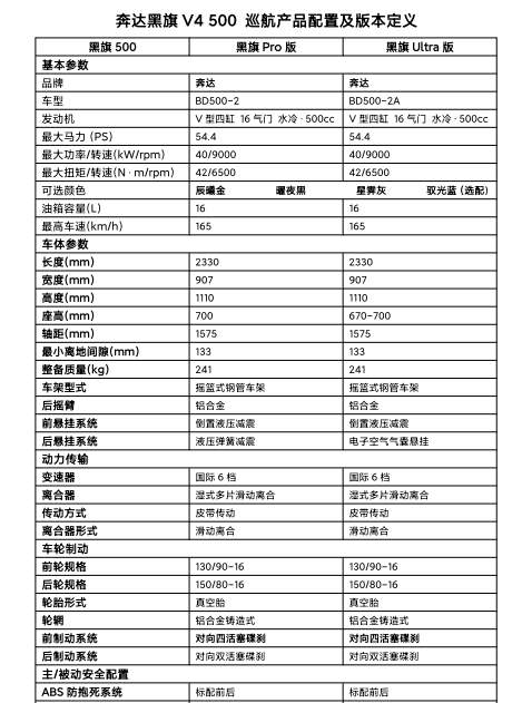
黑旗500今日在阿拉善正式上市发布,PRO版售价33800元、高配Ultra版售价36800元。PRO版后减震为液压弹簧减震无怠速闭缸功能,Ultra版后减震为电子空气气囊悬挂,且可选装自适应电子可调系统。
国产首款V4动
这是目前国产首款V4引擎,水冷16气门,500cc排量,标配滑离,压缩比11.5比1,最大功率40kw/9000rpm,最大扭矩42N.m/6500rpm,低扭出色,正适合巡航车型。
原创怠速闭缸技术,在空档水温超过60度,怠速运行运行5秒后,该功能启动,将自动关闭两个后缸,一旦加油门、捏离合、挂挡等操作立即恢复工作。主要功能其实不是节油,而是怠速停车时,减少后缸发热烤腿,非常人性化的设计。
铸钢+钢管组合摇篮车架
车架中段和尾部采用一体浇筑工艺,配合立管式前车架,最大屈服强度达到500-800兆帕,而普通钢管焊接车架只有200兆帕。
奔达表示,黑旗的车架是按公升级打造,意味着今后会推出公升级黑旗,正对应奔达的那款1200排量V4引擎。
毫秒级电子油门、选装定速巡航
标配电子油门,经过大量调试,响应度达到毫秒级。实际骑行体验,无油门迟滞感。
定速巡航功能两个版本都不是标配,需要选装,加800元即可,也就是说公布的价格里是不带定速巡航功能的。
电子空气气囊悬挂+自适应电子可调
黑旗500率先采用汽车级技术,将电子空气气囊悬挂运用在摩托车上,相比液压弹簧悬挂适应范围更广,但需要定期保养。这个配置只运用在高配版本上。
有了电子气囊悬挂,就可以配备自适应电子可调系统,通过自动调节后减震的气囊,车辆会根据骑行速度,自动调节车辆座高,可在670到700mm之间自动调节,当然也可以手动调节座高,位于左手把按键。这一功能同样需要加钱选装,且只有高配版才能选装,选装价为1200元。整车通电后,电子气囊悬挂就自动工作,能听到电机给气囊打气的嘟嘟声,然后车辆就会顶起,座高由670提升到700。
前减震为不可调倒置减震。
刀排和直排两种声浪
左右刀型双出排气的声浪,明显更激情更炸一些,同时官方表示马力也会提升4匹。左右直排四出排气的声浪,更低沉浑厚一点,声音要略小一点。客观的说,声浪整体有点类似V2引擎,V4引擎的声浪没有充分表现出来。
其他配置
前制动,采用单盘对向四活塞卡钳,后对向双活塞卡钳,采用侧推泵而非直推泵。制动品牌可加1500元,升级为前后Brembo卡钳。
16升油箱,别具匠心的油量显示。在油箱顶部设计有专门的油量显示台,通过LED灯珠点亮数显示油量。
其他配置有标配TCS、ABS,并且均可关闭,皮带传动,带边撑歇火、侧倾歇火、空档转速保护(空档,边撑未收回,最高4000转)、反光瓦LED大灯。
后续测评敬请关注。
京ICP备09113703号-1
信息网络传播视听节目许可证: 0110553
广播电视节目制作经营许可证
公司名称:北京车之家信息技术有限公司
中央网信办违法和不良信息举报中心
违法和不良信息举报电话:400-868-5856
举报邮箱:jubao@autohome.com.cn

