哈喽~朋友们,不知道最近阅读我们电动汽车用户联盟【20-30万主流新能源轿车用户画像及满意度报告】的朋友们有没有发现,我们最新的报告在内容、版式、配色、封面都进行了升级,带来了“船新版本”。
我们回到正题, 蔚来ET5T(参数|询价)这款车被很多车主誉为“最美可换电旅行车”没有之一,这辆车的名字也把它的定位说清楚了,ET5T最后的“T”代表Touring,也就是“旅行”的意思,能够看出厂商给它的定位就是一款旅行车。在20-30万价位段,新能源瓦罐旅行车的细分市场上除了特斯拉这个标杆外,极氪001也算旅行瓦罐车里的主角,
可想而知,蔚来ET5T的主要竞品可能是极氪001。但蔚来ET5T是不是还抢占了其他细分市场,以及用户在购车时的心路历程是怎样的,不如阅读今天和大家分享的【蔚来ET5T用户画像及满意度报告】,相信不管是即将购车的车主还是主机厂都会有一定的收获。
在这次调研中,我们得出了以下核心结论:
蔚来ET5T:颜值俘获人心,换电、服务是护城河,舒适性和空间是短板,续航是渣渣
1. 蔚来ET5T用户均龄28.9岁, 偏年轻,30岁及以下占比73.3%,79.3%为本科及以上学历,家庭年平均收入46.2万
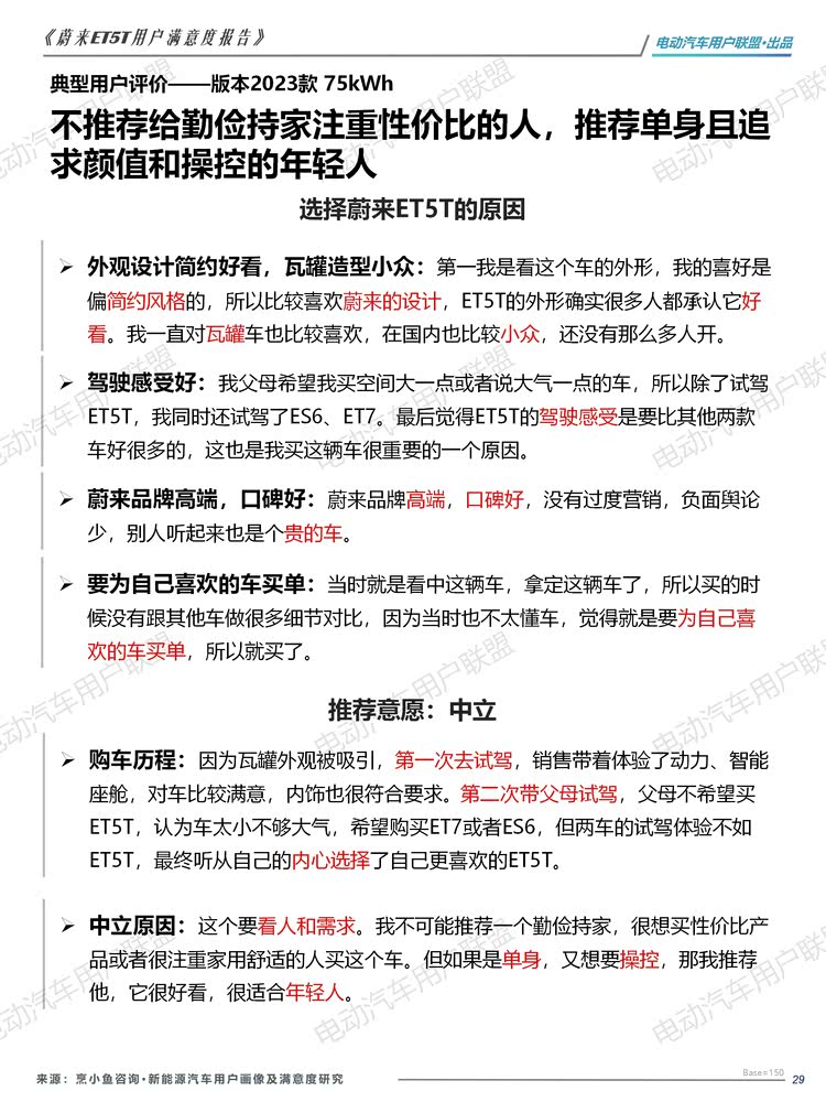
2. 用户购买蔚来ET5T的TOP 5的核心因素是外观、售后服务、品牌、内饰、智能驾驶,外观断崖领先于其他因素,可见蔚来ET5T用户是妥妥的颜值党
3. 蔚来ET5T抢走了极氪、特斯拉的不少用户,它的核心竞品是极氪001、Model Y/3。如果不买ET5T,20.8%的用户会买极氪001,13.1%会买Model Y,10.8%会买Model 3。还有13.3%的用户购车时没有对比其他品牌,坚定选择蔚来
4. 蔚来ET5T总体满意度8.81分,满意率86.0%。外观、动力、安全性、售前服务、内饰是显著长板,满意率均在90%以上;舒适性满意率为72%,空间、音响满意率均不及70%,是弱势项;电池和续航是短板,满意率不及60%
5. 蔚来ET5T用户净推荐值(NPS)76.66%,远高于核心竞品24款极氪001的推荐度(68.66%),主要推荐因是外观独特、服务好、可换电、品牌价值高;中立用户占比18%,贬损用户占比2.67%,中立及贬损因主要是对电池和续航不满
6. 换电服务对用户购车决策的影响较大,68.7%的用户购车时很看重&非常看重换电服务,只有6.6%认为换电不重要&非常不重要。73.3%体验过换电服务,57.3%下次购车一定会买可换电的车
7. 用户还对后悬挂避震效果差、静谧性差、后排空间小、车内异响有所抱怨
以下为本次【报告】的用户画像及购车旅程:
(本文完)
京ICP备09113703号-1
信息网络传播视听节目许可证: 0110553
广播电视节目制作经营许可证
公司名称:北京车之家信息技术有限公司
中央网信办违法和不良信息举报中心
违法和不良信息举报电话:400-868-5856
举报邮箱:jubao@autohome.com.cn

