随着私家车越来越多,各位车主开车外出办事时,最麻烦的事就是找停车位了。如今车是越来越多,车位相应的则是越来越少,免费停车位几乎很难找到,收费停车位价格又高低不一,外出停车成为很多车主头疼的问题。既希望享受私家车的便捷舒适,又希望享受四处停车的便利和低成本,这在城市里成为一种两难困境。
在物价飞涨的今天,你是否感觉生活压力太大,养车成本太高,停车费也成主要花销之一?毕竟每个月光停车费都是好几百元,相信有车一族在停车的时候肯定都遇到过这样的囧境,好不容易找到一个停车位,又对该交多少停车费犯嘀咕,如果任凭收费管理员说什么是什么,有时候交的钱都把自己吓一跳。的确,停车收费不规范一直是一个老生常谈的问题,心有不甘,想要投诉!可是这硕大的停车场里该找谁说理呢?今后,这种囧境将不会再困扰我们啦!从2018年5月1日停车收费实施新规定,下面就和车叔一起来了解一下吧。
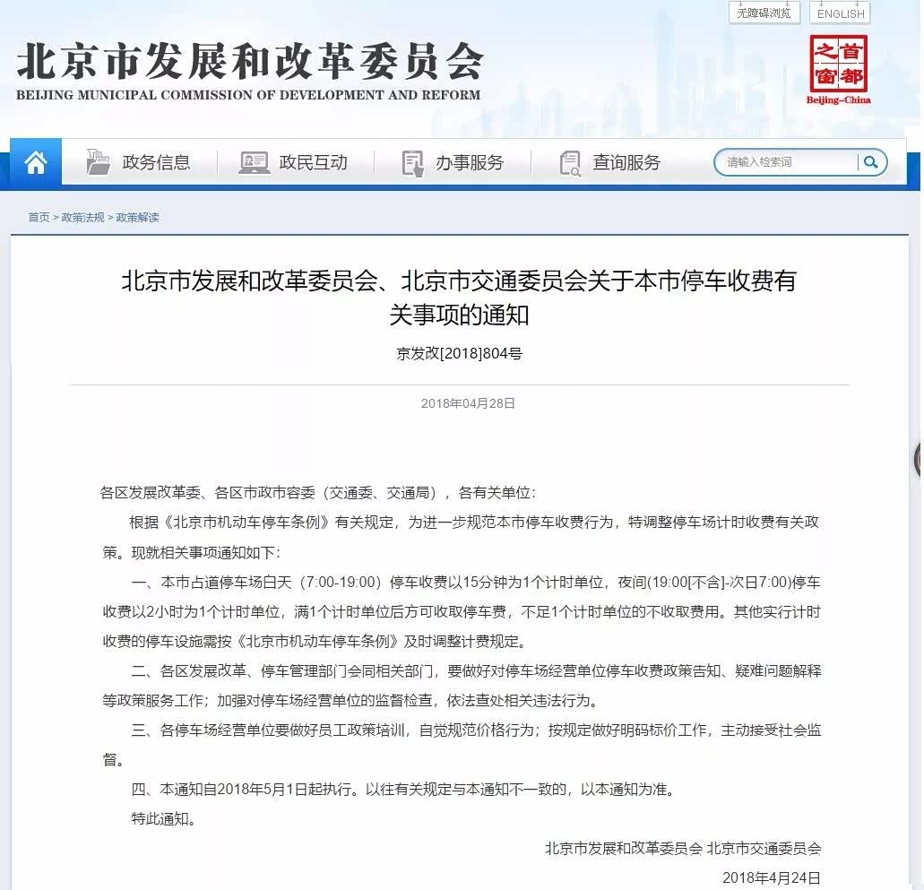
此次调整主要根据《北京市机动车停车条例》的新要求,吸纳了立法过程中社会各方完善计时收费政策的意见建议,主要目的是鼓励停车设施经营单位合理设置停车场计时单位,主动提高管理水平和服务水平,进一步规范停车秩序。4月28日,北京市发改委、市交通委联合印发《关于本市停车收费有关问题的通知》(京发改〔2018〕804号),自2018年5月1日起调整本市机动车停车场计时收费有关政策,实行计时收费的停车设施,满1个计时单位后方可收取停车费,不足1个计时单位的不收取费用,并将占道停车场的夜间时段延长2小时。
新政实施后,以前各个停车场计时单位都有所不同,有按20分钟的,有按半小时的,也有按一小时计费的,白天不足15分钟按15分钟计算,夜间不足2小时按2小时计算,但无论是哪种计时单位,按照新的收费政策,白天停车满15分钟(1个计时单位)后方可收取停车费,不足15分钟(1个计时单位)的不收取费用;夜间停满2小时(1个计时单位)后方可收取停车费,不足2小时(1个计时单位)的不收取费用,所以只要不足一个计时单位就不能收费。
同时,为配合停车秩序治理,进一步减轻居民夜间居住停车负担,此次政策还对停车场的夜间时间进行了调整,将占道停车场的白天停车时段由7点至21点改为7点至19点,夜间停车时段由21点至次日7点改为19点至次日7点,延长了两小时。
车叔发现,还有不少停车场误解了“新规”,认为“不足一个计时单位免费”指的是车辆驶入后的第一个计时单位免费,“前15分钟免费,后面跟以前一样”。但车叔拨打12358价格举报热线了解到,在停车过程中,只要不足一个计时单位均不得收费。车叔举个例子说明一下现在的新规,如果停车场收费每小时10元,停车以15分钟为1个计时单位,每个计时收费2.5元/15分钟,停车人停车38分钟,以前收费7.5元,现在的新规停车只能收取停车人2个计时单位(30分钟)的停车费也就是5元,后面8分钟因为不满1个计时单位(15分钟),所以不收费,相比之下调整后的停车费比之前便宜2.5元。
停车“新规”出台后,所有的停车场都在调整系统,但几乎大家都认为是第一个计时单位免费,是否按照新的收费标准收费,往往取决于停车收费员怎么来操作,所以出现了多收取费用的情况。市价监局也明确表示,新的收费政策5月1日起就已开始实施,由于新政执行过渡期间易产生价格纠纷,仍有停车场未执行“不足一个计时单位不得收费”,在执法过程中他们也督促提醒停车经营者必须执行新政,若未按要求执行新收费,执法人员都将立案处理,并视情况给予相应的处罚。
同时车叔也提醒广大车友们,外出停车请留意收费情况,如果发现有停车场不按新政规定乱收费的,可按新政向收费方据理力争,也可向停车场所在区发改委价格举报中心(停车收费牌已公示)举报,或者拨打12358价格举报热线。此外还要特别注意的是,一定要保留消费小票等证据。另外,车主们也可通过市发改委网站上“查询服务”栏的“停车收费计算”,来核算合法的停车费用。
车叔总结
由于新规定从5月1日刚开始实施,违规收费现象仍未杜绝,市民遇到未按新规执行停车收费的情况,可随时拨打12358价格举报热线,并留好收费票据作为举报证据。另外还有不少司机并不了解新规定,遇到乱收费的情况被蒙在鼓里,希望借此篇文章能给大家带来帮助。同时车叔也提醒广大车主,停车时要按划好的停车位文明有序停放,而且做到不乱扔垃圾以维持良好的停车环境,车里不放贵重物品以免造成不必要的损失。
京ICP备09113703号-1
信息网络传播视听节目许可证: 0110553
广播电视节目制作经营许可证
公司名称:北京车之家信息技术有限公司
中央网信办违法和不良信息举报中心
违法和不良信息举报电话:400-868-5856
举报邮箱:jubao@autohome.com.cn

