“当前行业内的L2级辅助驾驶,都是不同技术方案的缝合;高速、城区、小路、停车场,每一次切换场景都要切换底层逻辑,无法实现让‘妈妈也爱开’的爱心体验。”
这一段话出自小鹏汽车的技术发布会,其发布了第二代VLA,是小鹏汽车自主研发的全球首个量产级物理世界大模型;是一套直奔L4的方案,对应的是高度自动驾驶,但目前所有相关资料都仅限于品牌方的描述且尚未落地应用,所以最终表现会如何是无法评价的。
现在的话题是L2到底算不算是“缝合怪?”
实事求是的评价何小鹏对L2级的观点,客观上是没有问题的;因为L2级辅助驾驶的场景切换确实需要切换底层逻辑,在不同的道路场景中可以使用的功能也是存在差异的,所以面对L2级辅助驾驶系统需要有清晰的理解,否则很有可能因错误使用该系统导致交通事故。
并且不建议使用“L2/3/4/5”的描述,相应的系统建议使用国标的解释。
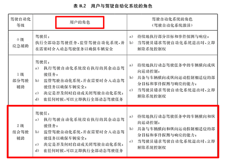
目前所有面向个人市场用户销售的智能汽车,其配备的辅助驾驶系统都只是国标里的2级系统。
命名为“组合驾驶辅助。”
在使用该系统的时候,司机需要全程持握方向盘;同时需要对路况进行观察,增加对系统运行状况的观察,需要保证司机能第一时间看到或听到系统提示。比如在能见度较差的环境中,或前方道路维修的场景里,系统提示“自动退出”之后,司机必须第一时间接管车辆的驾驶,以保证行车安全。
在责任划分的解释里,司机也是保证行车安全的唯一角色。
也就是说司机如果疏于观察并导致车辆失控,为后果承担责任的不会是汽车制造商而是司机。
L2是不是“缝合怪”并不重要,重点在于用法。
“组合驾驶辅助”不等于自动驾驶,这一点务必要了解。
在国标的解释中有清晰的说明,其并不等于自动驾驶;所以此类车辆的正确驾驶方法与传统汽车无异,在驾车过程中不能做任何可能导致分心的行为,比如在开启车辆辅助驾驶功能之后看手机、刷车机、吃东西或者睡觉,这都是不允许的。并且目前的交通法规也没有变,一旦此类交通违法行为被交警监控拍摄到,那是依然会被记录和进行处罚的。
只是开启之后还得该怎样就怎样,要2级系统还有意义吗?
实际还是有一定意义的,因为最起码在开启该功能之后,司机不需要频繁的去控制加速和刹车踏板的切换,不需要持续踩住加速踏板;方向盘也不用自主修正;在可预见的安全驾驶道路场景中,驾驶疲劳程度会得以缓解。
可以说2级系统的核心作用是给司机“减负。”
3级系统的作用则是在特定路段或场景里实现自动驾驶,属于“减负Plus。”
4级系统是高度自动驾驶,可以在大多数场景中让司机自由自在。
5级系统则是完全自动驾驶,符合标准的汽车可以不配备方向盘和踏板。
区别就是这样。
短期内不会有5级标准的量产汽车上市销售,至于4级系统的车辆究竟何时能上市,客观来说也只有拭目以待;既不能抱有过高的期望值,也不需要看衰,技术上实现4级并不难;现在最大的难题是道路设施能否配套升级,法律法规如何进行匹配。
京ICP备09113703号-1
信息网络传播视听节目许可证: 0110553
广播电视节目制作经营许可证
公司名称:北京车之家信息技术有限公司
中央网信办违法和不良信息举报中心
违法和不良信息举报电话:400-868-5856
举报邮箱:jubao@autohome.com.cn

