选择城市
综合
  • 综合
  • 找论坛
登录
发布作品
Global
下载App
扫码下载汽车之家App
小程序
扫码打开汽车之家小程序
>
点赞
评论
收藏
分享
当前位置:
不能再叫『半固态电池』?从国标落地到即将铺开
电动邦
车家号·0浏览·2026-03-11 16:43 · 北京

2026年,固态电池或将正式告别画饼时代。全球首个车用固态电池国家标准即将实施,混合固液电池规模化装车,全固态进入中试验证。

本文将深度拆解技术路线、量产进度、消费者价值与产业链格局,带你看清这场始于技术标准、成于产业协同、终于用户体验的动力电池革命。

国标落地,终结乱象

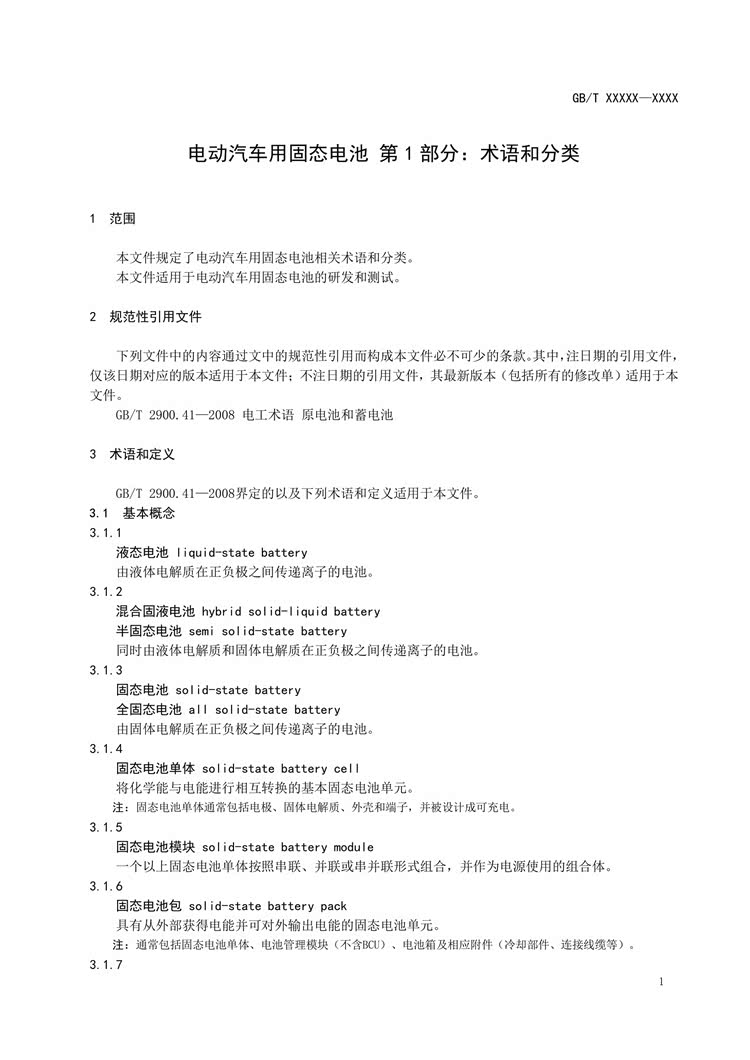
2026年7月,全球首个车用固态电池国家标准《电动汽车用固态电池第1部分:术语和分类》将正式实施,标志着固态电池产业告别了过去概念模糊、营销混乱的局面。

新国标清晰界定了三类电池:液态电池(液态电解质含量>20%)、混合固液电池(原『半固态』,液态电解质含量5%-20%)和全固态电池(液态电解质含量<5%)。

其中,全固态电池有一项硬核测试——失重率测试,要求电池在120℃真空烘烤6小时后质量损失不超过0.5%。这一严苛标准将成为鉴别『真固态』的关键技术门槛。

当前市场多数『半固态』电池实测失重率在1.2%-3%之间,新规实施后需重新定义产品定位。国标不仅统一了技术语言,更让消费者能够清晰识别产品真实水平,避免被『伪固态』『半固态』等营销话术误导。行业数据显示,2026年国内将有超过20家电池企业需按新国标调整产品分类,推动产业从概念炒作转向技术实绩。

三线并行,各显其能

固态电池的核心突破在于用固态电解质替代传统液态电解质,带来了安全性和能量密度的双重飞跃。固态电解质不易燃不挥发,从根本上解决了热失控风险。能量密度理论值可突破400Wh/kg,为电动汽车带来千公里续航可能。

全球研发主要聚焦三大路线,各具特色:硫化物路线离子电导率最高(接近液态电解液),但稳定性差、遇水分解,丰田、宁德时代是主要推动者。氧化物路线稳定性好、安全性高,比亚迪、国轩高科在此领域技术深厚。聚合物路线柔韧性好、易加工,受到欧洲企业青睐。

中国企业采取多线并行策略,还在探索复合电解质等创新方案,在产业化竞争中占据有利位置。从技术特征看,三种路线并非简单的替代关系,而是基于不同应用场景的差异化选择。

注:数据基于行业预测报告与企业公开规划整理,仅供参考

在这一轮技术竞逐中,上汽集团与清陶能源的组合尤为引人注目。据悉,2月16日,搭载清陶混合固液电池的MG4安芯版正式批量下线,成为国内首款面向大众市场的固态电池乘用车。清陶能源深耕氧化物路线,其自主研发的LLZO氧化物固态电解质离子电导率超过1mS/cm,粉体纯度达99.99%,已实现吨级量产。

此外,上汽与清陶的合作不仅限于电池供应,更构建了从材料、电芯到整车的全链条闭环生态:材料端锁定容百科技超高镍正极、贝特瑞硅碳负极、万顺新材铝塑膜。设备端联合先导智能开发干法电极专用产线,使生产能耗降低50%、电芯良率提升至92%。制造端依托上汽整车厂就近配套,物流成本下降15%。这种深度协同模式,让固态电池从实验室概念快速走向规模化盈利,为行业提供了可复制的产业化范本。

量产将近,时间轴浮出

随着国标落地临近,各大车企固态电池装车计划进入实质性阶段。从混合固液到全固态,2026-2027年将成为技术落地的关键窗口期。

据悉,东风汽车作为国内混合固液电池的先行者,计划2026年9月量产搭载混合固液电池的奕派eπ007,采用氧化物-聚合物复合电解质,能量密度350Wh/kg,低温性能突出,在零下30℃环境中能量保持率72%。无独有偶,蔚来汽车与卫蓝新能源合作,计划2026年二季度为ET9提供混合固液电池版本,能量密度360Wh/kg,续航超1000公里,且完全兼容现有换电网络。

此外,丰田在硫化物路线上领跑,计划2027年实现全固态电池装车,能量密度目标450-500Wh/kg,支持10分钟快充,但初期成本高昂。而宁德时代采取『混合固液电池先行、全固态跟进』策略,据悉,其混合固液电池已获得大量订单,2026年规模化装车。全固态计划2027年小批量量产。

更具战略意义的是中国企业的多线布局——比亚迪同时推进硫化物全固态和氧化物混合固液电池。国轩高科聚焦『金石电池』硫化物路线。清陶能源深耕氧化物电解质吨级量产。这种技术分散化策略,降低了单一路线的产业化风险。

注:数据基于行业预测报告与企业公开规划整理,仅供参考

除了东风、蔚来、丰田等先行者,更多车企加速固态电池布局。

比如,长安汽车计划2026年推出搭载『金钟罩』全固态电池的车型,能量密度目标400Wh/kg。广汽集团已将固态电池纳入昊铂品牌高端车型规划,2027年实现量产装车。吉利汽车与孚能科技联合开发聚合物混合固液电池,计划2026年率先应用于极氪品牌。国际方面,宝马集团与Solid Power合作,计划2028年量产全固态电池。大众汽车投资QuantumScape,目标2029年实现商业化。

升级将至,成本下降

固态电池最直观的体验升级体现在综合续航能力以及低温下的表现方面,从目前行业预测分析,搭载固态电池(无论是混固液还是全固态)的车型,CLTC的续航皆不会在1000公里之下。在充电体验上,搭载清陶混合固液电池的 MG4(参数|询价)安芯版支持800V高压平台,10分钟补能520公里,有效缓解长途出行焦虑。

此外,低温适应性方面,据悉,氧化物路线的固态电池,在零下20℃环境下仍能保持85%以上的容量保持率,解决了北方用户冬季续航焦虑。硫化物路线通过界面优化,低温放电效率从2025年的65%提升至2026年的78%,预计2028年达到85%以上。

安全性能是固态电池最大优势。针刺测试中全固态电池完全不起火,温度升幅不超过25℃。热箱测试中能在200℃高温下保持安全。挤压测试彻底消除电解液泄漏风险。清陶能源、金羽新能等企业的实测案例证明了固态电池在极端条件下的可靠性。

值得注意的是,低空经济场景中,宁德时代为某eVTOL厂商定制的固态电池包,能量密度达400Wh/kg,支持垂直起降的高功率需求,重量比传统方案减轻30%。

注:数据基于行业预测报告与企业公开规划整理,仅供参考

成本方面,2026年混合固液电池包成本预计1100-1200元/kWh,比高端液态电池高15%-30%。但随着技术进步,成本下降曲线清晰:混合固液电池包成本2027年有望突破1000元/kWh大关,届时将与高端液态电池价格持平。而全固态电池成本有望降至1500元/kWh以下,2030年将接近液态电池水平。企业通过自主研发核心材料、提升良品率、规模化生产等策略加速这一进程。

除了性能提升,固态电池在环保与可持续性上也展现优势。传统液态电池使用易燃易挥发的有机电解液,回收处理复杂且存在污染风险。固态电池无液态成分,材料更稳定,回收流程简化,金属锂、镍、钴等贵金属回收率可从当前的70%提升至95%以上。

以清陶能源为例,其已联合格林美建立固态电池回收示范线,实现『电池-材料-电池』闭环循环。此外,固态电池生产能耗较湿法工艺降低50%,碳排放减少30%,符合全球碳中和趋势。随着欧盟碳关税等政策推行,低碳电池将成为出口竞争优势,固态电池的全生命周期环保优势将进一步凸显。

上、中、下游协同突破

应该说,固态电池的产业化不仅是技术突破,更是产业链重构的过程。上游材料端,固态电解质成为最大增量,硫化物、氧化物、聚合物三条路线形成百亿级市场。

国内头部企业已实现关键材料自研自产:氧化物路线的清陶能源已建成吨级LLZO电解质产线,离子电导率超过1mS/cm。硫化物路线的宁德时代、国轩高科在复合电解质配方上积累深厚。聚合物路线的孚能科技、卫蓝新能源则聚焦柔性电解质膜。锂金属负极领域,天齐锂业、赣锋锂业依托锂矿资源向下游延伸,已建成百吨级锂箔生产线。高镍正极方面,容百科技、当升科技的高镍三元材料已通过固态电池厂商验证,单晶化技术进一步提升了循环稳定性。

中游制造端,干法电极工艺颠覆传统湿法,设备投资降低40%,良品率提升至95%以上。专用装备需求爆发,等静压设备商如中国重机、真空蒸镀设备商如北方华创已推出固态电池专用型号。中国企业如先导智能、纳科诺尔已实现干法电极整线交付,国产化率接近100%。制造工艺的革新不仅提升了生产效率,更让固态电池成本曲线加速下探。

下游应用端,新能源汽车率先落地,2026年混合固液电池型覆盖20-50万元区间,2028年下探至15万元级。具体的车型我们已在前面提及,这里就不赘述了。

五年内展望,值得关注

2026年可能是固态电池的量产元年,且市场格局也初步清晰:混合固液电池率先规模化装车,续航突破1000公里但需承担15%-30%溢价。全固态电池仍处小批量试产阶段。

从目前的技术路线看,三大路线的产业化节奏各有侧重。

氧化物路线凭借高稳定性和易量产特性,已率先实现混合固液电池规模化装车,清陶能源、赣锋锂业等企业预计2026年内将氧化物混合固液电池能量密度提升至400Wh/kg,2027年实现全固态电池量产。硫化物路线离子电导率最高,但成本与安全性挑战较大,宁德时代、国轩高科计划2027年小批量量产硫化物全固态电池,能量密度目标450-500Wh/kg,主要配套高端车型。聚合物路线柔性好、适合软包电池,孚能科技、卫蓝新能源聚焦消费电子与低空经济场景,2026年混合固液电池电池量产,2028年全固态电池进入市场。

整体来看未来五年,大概分为这样三个阶段:

2026-2027年:混合固液电池主导高端市场,占新能源汽车销量8%-15%。全固态完成工程验证,小批量装车示范。

2028-2029年:全固态成本降至1.2元/Wh以下,进入30万元以上车型。混合固液电池与液态电池成本趋同。

2030年:全固态实现『固液同价』,渗透率突破25%,成为中高端车型标配。全球市场规模超2500亿元。

简单说就是,混合固液电池将在2026-2027年主导高端市场,全固态电池在2028年后加速渗透,2030年期待实现『固液同价』,成为新能源汽车主流选择。

邦点评

作为一个技术乐观派,我希望固态电池的『量产元年』只是一个起点,期待着更安全、更长续航的电动车体验能尽快从实验室走向千家万户。让这场始于技术标准、成于产业协同、终于用户价值的变革,来得更加激烈一些。

数据来源:

  1. 国家标准信息:《电动汽车用固态电池第1部分:术语和分类》(GB/T ××××-2026),国家市场监督管理总局、国家标准化管理委员会,2026年2月预发布稿。
  2. 技术路线对比数据:《2026-2028年固态电池主流技术与企业对比:投资价值深度分析报告》,高工锂电研究院,2026年1月27日发布。
  3. 量产时间表:《2026年固态电池量产车进展报告》,电车新洞察,2026年2月24日发布。《固态电池2026年商业化进度及优缺点》,懂车帝,2026年2月24日发布。
  4. 成本预测数据:《固态电池成本2030年能和液态电池持平吗?》,热点解读,2026年2月24日发布。《固态电池成本从3-5元/Wh降到0.7元/Wh,要等到哪年?》,热点解读,2026年2月18日发布。
  5. 企业进展信息:比亚迪2026年固态电池技术发布会实录(2026年2月)。宁德时代凝聚态电池量产规划公告(2026年1月)。东风汽车半固态电池量产时间表(2026年2月)。
  6. 行业市场规模预测:《固态电池:机遇、时间表与受益企业》,行业研究报告,2026年2月7日发布。TrendForce集邦咨询《2030年全球固态电池设备市场规模预测报告》。
  7. 安全测试数据:中汽研《半固态电池安全认证报告》(2026年2月)。清陶能源全固态电池针刺测试公开数据(2026年1月)。
  8. 低温性能数据:有驾《长安固态电池极寒实测报告》(2026年2月11日)。中国固态电池产业创新联盟《固态电池低温技术监测数据》(2026年2月)。
本内容来自汽车之家创作者,不代表汽车之家的观点和立场。
文章标签
车系标签
点赞
评论
收藏
分享
举报/纠错
本文作者
电动邦
电动邦3.9万关注 · 1.3万作品
关注
做用户最喜爱的新能源汽车第一科技媒体
影响力榜单
热门文章标签
评测体验
海选导购
新车资讯
用车攻略
二手车
改装车
自驾旅行
越野
文化历史
技术解析
车展
扫码下载汽车之家App
© 2026 汽车之家 www.autohome.com.cn
京公网安备 11010802000104号
京ICP备09113703号-1
信息网络传播视听节目许可证: 0110553
广播电视节目制作经营许可证
公司名称:北京车之家信息技术有限公司
中央网信办违法和不良信息举报中心
违法和不良信息举报电话:400-868-5856
举报邮箱:jubao@autohome.com.cn
2026/3/11 18:17:12