思瑞浦(3PEAK)作为行业领先的汽车及工业接口供应商, 率先推出了行业首款针对48V电池应用的通用车规LIN收发器芯片--TPT1621Q,可广泛用于汽车电子子系统的总线接口设计,承担着门窗控制、灯光管理、电动座椅、电动后视镜、玻璃刮水器、座椅加热器等控制模块的通信任务,具有单线通信、抗干扰能力强、传输距离长等优点。同时TPT1621Q还采用了全国产供应链, 可以全面保证供应链安全。
48V电源系统重构汽车未来
随着人们对汽车驾驶体验的提升,以及电子设备需求的日益增长,传统12V车载电源已逐渐难以满足日益增长的用电负荷。48V电源系统作为12V架构的高效升级方案,在不降低安全等级的前提下,大幅提升供电能力与整车性能,成为下一代新能源、混动车型的主流标配,为电动化、智能化提供稳定高效的电力底座。
48V 系统核心优势:
- 供电更强:同等电流下功率提升4倍,轻松驱动电动空调、电子转向、电制动、主动悬架等高功率部件。
- 线束更轻:同功率下电流显著降低,线束更细更轻,减少重量与成本,降低发热与压降。
- 系统更稳:大功率负载工作时电压波动小,保障座舱、自动驾驶等系统稳定运行。
- 平滑过渡:属安全低压架构,兼容现有设计,是通往高压平台的稳妥桥梁。
图片来源于Aptiv白皮书
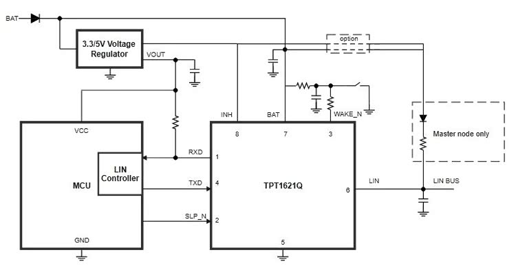
48V 架构对车身分布式通信提出更高要求。3PEAK推出全国产化TPT1621Q车规级 LIN 收发器,专为48V 车载系统优化设计,为车身控制模块提供稳定、安全、高效的总线连接。
产品特性:
- 支持车载48V/24V/12V供电应用
- 供电电压:5.5V-60V
- 总线保护电压:-70V~+70V
- 本地和外部唤醒源识别
- 发送数据故障超时保护功能
- 过温保护功能
- 集成LIN总线上拉电阻
- 增强型INH,可驱动LIN总线上拉电平
- ESD (IEC 62228-2):±10kV
- 工作温度:-40℃~125℃
- 封装形式:SOP8和DFN3x3-8,与行业主流方案可以直接P2P替换
超宽VBAT工作范围,适配全场景车载电源
VBAT工作范围是衡量LIN收发器适配性的核心指标,直接决定了产品能否适配不同车型、不同电源工况的需求。TPT1621在VBAT工作范围上实现行业突破,具备4.5V~60V超宽工作电压范围,是目前行业内唯一能实现这一范围的LIN收发器,彻底打破了传统收发器工作电压局限,既能适配12V乘用车、24V商用车的常规电源,更能完美适配48V车载系统,从容应对车辆启动时的低电压(4.5V)和电源波动时的高电压(60V),无需额外增加电压调节模块,大幅降低了客户的系统设计成本和复杂度,适配48V系统中车身控制、热管理、辅助电源等LIN总线应用场景。
VBAT供电60V下LIN-BUS通信正常
超宽总线耐压,从容应对车载极端电压冲击
车载电源环境复杂多变,启停瞬间、负载切换、线路故障等场景,都可能引发总线电压骤升或骤降,尤其在48V新能源车载系统中,电压波动更为剧烈,若LIN收发器耐压能力不足,极易被击穿损坏,导致整个LIN总线瘫痪。TPT1621Q针对性优化总线耐压设计,具备±70V超宽总线耐压范围,远超行业常规水平,从容应对各类极端电压场景。
LIN-BUS短路到75V,故障撤销后通信恢复
相较于常规收发器±40V的耐压极限,TPT1621Q的耐压冗余实现翻倍提升,大幅提升了产品在恶劣车载环境中的生存能力,降低了车辆售后故障概率,为车载LIN总线提供全天候的电压防护屏障。
卓越EMC性能,保障通信稳定
车载环境中,人员接触、器件摩擦、外界静电感应等都可能产生静电,若静电防护能力不足,会导致LIN收发器芯片损坏、通信异常,甚至影响整个车身控制系统的稳定性。TPT1621Q搭载超强ESD防护设计,ESD防护等级达到±10kV(接触放电),远超IEC 61000-4-2标准要求。相较于常规LIN收发器±6kV的防护水平,TPT1621Q的ESD防护能力提升40%,有效降低了因静电导致的器件失效概率,提升了产品的可靠性和使用寿命,减少了车载系统的维护成本。
不止硬核性能,更懂客户需求
TPT1621Q完全兼容LIN 2.0/2.1/2.2/AUTOBAUD等行业标准,可直接替换传统LIN收发器,无需修改系统软件,大幅降低客户的升级成本和研发周期,性能对标国际一流水平,更实现从晶圆制造、芯片设计到封装测试的全流程国产化;既保障供应链稳定安全,又能通过本土产业链协同降本,为国内车企提供高性价比自主可控方案。
产品经过严格的车规级可靠性测试,满足-40℃~125℃的宽温工作范围,适配车载高低温极端环境,确保在各种工况下都能稳定运行,为48V系统的稳定通信提供坚实支撑。
未来,我们将持续深耕车载半导体领域,以技术创新驱动产品升级,推出更多具备核心竞争力的车载器件,助力汽车电子化、智能化产业高质量发展!思瑞浦正陆续推出全系列针对48V架构所需车载通信接口,助力打造安全、可靠的汽车通信网络, 尽请期待。
本文所涉及的产品性能测试指标、额定值测量等数据,请以思瑞浦官网发布的产品规格书为准。
京ICP备09113703号-1
信息网络传播视听节目许可证: 0110553
广播电视节目制作经营许可证
公司名称:北京车之家信息技术有限公司
中央网信办违法和不良信息举报中心
违法和不良信息举报电话:400-868-5856
举报邮箱:jubao@autohome.com.cn

