近年来,汽车整体市场增幅趋于缓慢,呈现供大于求以及整车销售利润接近于0的现状。然而,随着国家法律法规的不断健全,资本的大举进入,使得汽车后市场呈现出巨大的潜力,并且增幅也高于整体市场。从4S店的售后业务来看,毛利率远高于整车,是4S店稳定的利润来源。但是,由于辆次的下滑、客户的流失,也导致了4S店整体利润下滑。
岛岛邀您思考
1.如何计算店内客户流失率?
2.是什么原因导致店内客户流失?
3.面对店内客户流失,4S店应该如何应对?
近年来,斯柯达华中区的维修台次增长速度大大低于保有量的增长速度,造成经销商维修收入减少,盈利能力下降。
笔者认为,维修台次下滑的原因,主要在于保养频次降低、保险费率改革后报案较少以及客户流失率增加。
客户流失的特征
那么如何计算店内的客户流失率呢?笔者给出两个公式作为参考:
准流失率=(同一经销商处连续6个月未进站车辆数/当月进站车辆数)*100%
完全流失率=(同一经销商处连续12个月未进站车辆数/当月进站车辆数)*100%
以斯柯达中华区为例,分析4S客户流失的现状:
笔者对部分经销商超过一年没有进店的完全流失客户进行了统计,按照最后一次到店日期对完全流失客户的里程段进行汇总:
1.新车到2万以内,流失客户占比达到48.3%。
说明相当比例的客户到斯柯达4S店体验服务后,尚未建立信任就离开4S店转移它处,显示4S店对新车客户的重视程度不足。
2.1万至1.5万公里时,客户流失可能性最高。
这些客户基本上是在4S店接受第2次或第3次保养后开始流失的,此时4S店为了引导客户养成定期深化养护的习惯,极力营销高端机油、发动机润滑系统、燃油系统和进气系统,造成保养费用急剧增加。
由于新车客户在4S店的议价意愿和议价能力相对偏低,因此,这些客户基本上都接受了4S店的营销项目,然而客户自身对于价格是不能接受的。
3.行驶到3万公里以后的客户,流失率开始降低。
当客户接受6次左右的保养维修服务后,对4S店已经比较熟悉,建立了一定的信任,流失可能性降低。
1.1-3年车龄的流失客户占比高于该车龄段的所有进店客户的比重,因此这些客户的流失风险更高,进一步确认了客户在从认知忠诚到关系信任过程中出现的心理波动。
2.斯柯达目前的质保期为3年10万公里,超过质保期的客户整体流失率较高,但是大部分客户并非等到过了质保期后再离开4S店,而是大大提前。
3.超过质保期仍然来店的客户由于对4S店建立了信任,忠诚度显然更高。
是什么样的原因导致4S店客户大量流失,笔者认为要从外部环境和4S店内部成因两方面来分析。
1.外部环境成因分析
2.内因以斯柯达华中区4S店为例
1.维修价格偏高
流失客户中有34.7%的客户是因为维修价格过高造成的,客户的期望保养价格与经销商实际的保养客单价仍存在较大落差。
2.地理位置偏远
斯柯达客户中有43.4%的客户距离4S店超过15千米,71.8%超过8千米,而流失客户中有45.1%因为距离过远而选择外地或者周边快修店进行维修保养。
3.服务价值创造不足
客户一方面认为经销商服务基本物有所值,一方面抱怨维修价格高,说明客户对于在经销商端获取的价值与其付出成本的权衡结果不满意,客户感知价值不高。
4.客户关系维护薄弱
仅有6.4%的客户信任本店是因为与店内的人员比较熟悉,10.1%的流失客户投奔业内熟人而离开4S店。
笔者已经在前面比较详细的分析了中端品牌4S店客户流失的原因,那么如何挽回已经流失的客户以及如何预防现有的客户继续流失,这是接下来我要谈的问题。依然是以斯柯达华中区的4S店为例,在意识到客户流失的问题后,迅速改善客户维护思路,以寻求最大限度降低流失率。
斯柯达华中区4S店客户流失改善思路
1.战略:基于内外部环境变化的市场重新定位
向客户传递斯柯达4S店服务的新形象:一个价格略高但是质量可靠、服务项目全面、收费诚信的维修保养机构。
市场定位(Market Positioning)是指企业根据目标市场上同类产品的竞争情况,针对顾客对该类产品某些特征或属性的重视程度,为本企业产品塑造强烈和独特的鲜明个性,并形象生动地传递给顾客,求得顾客认同。
2.战术
基于感知价值和顾客满意的改进策略,基于关系信任的改进策略,基于转移成本的改进策略,客户分类管理策略。
1)转移成本
转移成本是消费者从一种商品转向另一种商品时所面临的一次性成本。
转移成本与顾客忠诚度为正相关系。许多虽然满意但不忠诚的顾客,可能会因为较低的转换成本而最终做出转换决策。
转移成本作为调节变量,通过与满意度、信任度相互作用最终影响着客户忠诚度,在一定程度上,消费者的转移成本越高,忠诚度水平也越高。
2)客户分类管理
随着流失客户的增加和企业资源的限制,4S店更希望高价值的优质客户和忠诚客户能够长期在4S店进行维修保养,持续创造价值。
提升客户满意度和客户忠诚度应在现有客户细分的基础上,最大限度地让高价值客户满意,而不是一味取悦所有客户。
RFM顾客价值评估模型来识别企业的忠诚客户以及高价值客户:
R:最近一次消费(Recency)
F:消费频率(Frequency)
M:消费金额(Monetary)
由于企业资源有限,且客户的价值和流失风险存在差别,4S店有必要将高价值客户、忠诚客户、高流失风险客户、已流失客户进行分类管理,并分配适当的资源。
3.执行:斯柯达4S店内部管理改进策略
1)基于感知价值和客户满意的改善策略
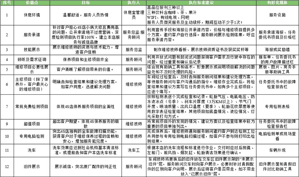
a、服务有形化
(点击图片发放大查看)
b、价格策略措施建议
c、服务差异化策略
2)基于关系信任的改进策略
a、善意性信任(感性层面)
顾客基于过去的消费经历,相信企业诚信并会优先保证客户利益,不会利用交易和信息不对称来欺骗自己。
顾客相信企业是值得托付的,形成情感承诺,促进态度忠诚。
b、可信性信任(理性层面)
顾客基于企业具备的服务能力和效率,相信企业能够可靠地提供顾客所需的服务。
可信性信任可以减少客户转移动机,形成持续承诺,促进行为忠诚。
3)基于转移成本的改进策略
(点击图片发放大查看)
4)客户分类管理策略
a、高价值客户和忠诚客户的识别与维系——RFM改善法
b、高价值客户和忠诚客户的识别与维系——马库斯矩阵法
c、高流失风险客户的分类管理
d、流失客户挽回策略
(点击图片发放大查看)
综上所述,笔者认为4S店应在自身竞争优势的基础上,重新进行市场定位,结合客户需求、企业成本和竞争环境的因素,适当调整部分项目维修价格,迎合客户的期望。针对高价值的客户,在资源配置上进行倾斜,提升客户维系的效率。
通过服务有形化和关系营销策略可以提升客户感知价值,建立客户信任,增加客户的转移成本,建立客户的忠诚意向和对其他维修机构的风险意识,从而形成服务溢价,降低客户流失。
建立客户维系绩效体系和数据分析体系,指导内部管理和改善方向,利用员工满意与忠诚,不断培育客户忠诚。
更多新鲜4S店管理干货尽在人和岛,欢迎关注人和岛公众号(微信号:renhedao-club)!
京ICP备09113703号-1
信息网络传播视听节目许可证: 0110553
广播电视节目制作经营许可证
公司名称:北京车之家信息技术有限公司
中央网信办违法和不良信息举报中心
违法和不良信息举报电话:400-868-5856
举报邮箱:jubao@autohome.com.cn

