【第一商用车网 原创】
上半年即将过去,汽车市场也即将进入销售淡季。为了吸引更多的潜在用户,汽车厂商们也纷纷推出了不同的促销手段,这将对“皮卡第一影响力”的排名格局产生影响。
同时,在统计过程中,第一商用车网发现“以用户为中心”成为了出现频率最高的关键词。相比于纸面数据,越来越多的品牌开始更在乎用户的实际体验,这也使得营销传播活动开始向户外试驾方向倾斜。
那么,5月的皮卡市场在营销领域出现了哪些值得注意的事件呢?
江西五十铃登顶 雷达首次跻身前十
根据第一商用车网的统计,在2023年5月的“皮卡第一影响力指数”月度排名中,前十名的皮卡品牌依次为江西五十铃、长城、郑州日产、长安、江淮、福田、江铃、雷达、上汽大通和黄海,总分为1329分,环比上涨约1.6%,同比下降约4.7%。
虽然总分较为平稳,但5月皮卡影响力的排名则变化十分明显。具体来看,江西五十铃在本月实现了首次登顶,表明长城在宣传层面第一的地位并非不可动摇;郑州日产和长安凭借持续的推广稳住了第三和第四名的位置;其余品牌的排名均出现了较大变动,其中最值得一提的是雷达和黄海跻身前十,分列第八和第十名。
5月,主流皮卡品牌的宣传力度相比去年同期相对弱势,但依旧拥有不少看点。江西五十铃能够成功登顶,靠的不仅是多元化的宣传,还有可靠的产品实力作保障;郑州日产和长安虽然并未掉队,但与前两名的差距正逐步加大;此外,作为年轻的新能源皮卡品牌,雷达皮卡首次进入前十名,作为新能源品牌能够在以柴油动力为主的皮卡市场中发出自己的声音实属不易。总体来看,5月皮卡行业的营销表现让本来趋于平稳的市场变得再度难以预测。
传播跟着需求变 户外探索成热点
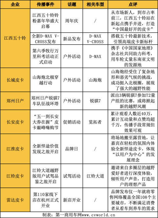
多年以来,江西五十铃一直致力于协助科学考察工作。5月10日,江西五十铃再度携手《中国国家地理》杂志社,开启“牧行万里·探知神州”第六季科考活动。此次科考活动将以“大河之舞”为主题,探寻澜沧江-湄公河的奥秘。全新D-MAX V-CROSS车型也将加入科考队伍,协助专家团用车轮丈量东南亚文明的发源地,促进人与自然和谐共生。
自探境四姑娘山、桃花节自驾活动后,长城再次开启了“户外之王”山海炮北极穿越行动。车队自北京出发,沿边境公路驶过霍尔果斯口岸,经哈萨克斯坦、西伯利亚最终进入北极圈,抵达“世界寒极”奥伊米亚康。行程中山海炮展现了3.0TV6发动机强劲的动力和博格华纳四驱超高的通过性,经受住了北极所带来的严峻挑战。
5月20日,2023中国环塔(国际)拉力赛在南疆举行,4000余公里的总里程将是对各参赛车队的一次“大考”。作为首个参加达喀尔拉力赛的国内汽车企业,郑州日产积极投入各项越野拉力赛事,拥有丰厚的参赛经验。本届环塔拉力赛,郑州日产派出3辆锐骐7参加T2量产组的比赛,多项行业荣誉加身的锐骐7将掀起新的越野风潮。
不难看出,不少皮卡品牌的宣传重心开始从车辆的装载性能转移到越野性能上,这也符合当下皮卡用户的需求变化——越来越多的消费者开始将皮卡视为户外出行的可靠伙伴,而不是单纯的运载工具。可以预见,基于这一诉求,各品牌不仅将调整宣传策略,更重要的是必须顺应市场调整产品策略。
品牌传播围绕用户开展
除了大型科考、极地穿越、专业赛事等户外活动外,5月,其他围绕皮卡用户开展的活动同样不在少数。
2023年5月“皮卡第一影响力指数”大事件统计
5月,江西五十铃迎来了自己的十岁生日。5月10日,江西五十铃铃粉嘉年华在青岛盛大启幕,众多知名媒体、忠实用户、经销商等齐聚一堂,共同为江西五十铃“庆生”。同时在嘉年华现场,江西五十铃还推出了全新D-MAX V-CROSS车型并开启预售,新车搭载劲蓝动力Ⅲ RZ4E发动机和采埃孚8AT变速箱,额定功率130kW,最大扭矩410N·m,辅助驾驶级别达到了L2+级,堪称高端皮卡新标杆。
5月初,长安开启“五一到长安大券在握”皮卡巅峰嗨购节活动,在连续5天的直播中,为用户提供1元抢8折长安览拓折、8.8元抵888元购车金、最高现金直降10000元等优惠促销活动,累计观看人次近40万,累计互动量和点赞量均超千万,达到了相当可观的传播效果。
5月19日,2023JAC品牌日暨全新悍途价值发现之旅在合肥盛大举行。本场活动是全新悍途价值发现之旅的首场活动,相比于传统活动,本次活动将场地搬到了露营地,让来自全球的嘉宾和品鉴官们在轻松的氛围内与研发、经营团队深入交流,并近距离深度体验全新悍途,体现了江淮“以用户为中心”的发展理念。
5月27日,大道越野版试驾品鉴之旅在南昌如期开启,多位来自钓鱼、露营、穿越等圈层的越野爱好者在为期两天的活动中深度体验了江铃大道越野版车型。除了让用户深度体验产品,江铃还组织了用户座谈会,倾听用户真实的声音,在后续将对产品进行完善提升,力争打造用户的理想座驾。
5月7日,雷达杭州鼎卓形象店正式开业。在品牌正式发布仅1年的时间里,雷达形象店、体验店、场景店三级立体零售网络达到了110家,覆盖全国108个主要城市,为用户提供看车、购车、用车、养车的全生命周期服务,围绕用户打造服务体系。预计到2023年底,雷达不同纬度的渠道网络将超过200家。
结束语
江西五十铃首次登顶、雷达首次跻身前十、腰部品牌排名大洗牌……5月皮卡影响力排名的变化再次印证了第一商用车网此前的判断:皮卡行业在营销层面尚未形成稳定的格局,竞争依旧十分激烈。各品牌最终能在消费者心中占据怎样的地位,还要看接下来的传播表现。
京ICP备09113703号-1
信息网络传播视听节目许可证: 0110553
广播电视节目制作经营许可证
公司名称:北京车之家信息技术有限公司
中央网信办违法和不良信息举报中心
违法和不良信息举报电话:400-868-5856
举报邮箱:jubao@autohome.com.cn

