《港湾商业观察》施子夫
厨电领域的“优等生”宁波方太厨具有限公司(以下简称,方太集团/方太),在2023年末遭消费者“群殴”。
近期,有不少消费者在黑猫投诉平台投诉称,方太旗下爆款产品F1抽吸油烟机灶具存在虚假宣传风量等情况。而本应该面向消费者进行澄清说明,方太却在大众眼皮子底下,将宣传页面进行了“修改”。
显然这样的做法,与方太行业头部领军者的形象出现了偏差。
宣传与实际不符,遭到大量消费者投诉
2023年11月及12月,在黑猫投诉网站,有几十名消费者发帖表示,自己购买的方太新月F1灶具套装存在虚假宣传的情况。
方太新月F1白色吸油烟燃气灶具,是方太集团2023年3月开售的新品系列,除了烟灶套装,还可搭配消毒柜、蒸烤、洗碗机、热水器等套系,颜色包括黑、白、灰三色,仅烟灶套装的日常价在6500元左右。
据了解,部分消费者在购买完方太新月F1灶具后,使用时发现灶具的实际风力与宣传时的风力相差较大。购买前,方太新月F1的商品详情页中,显示排风量为24立方米每分钟,而当收到安装时发现,商品本身的实际参数显示“强档风量20立方米每分钟,巡航风量24立方米每分钟”。当与客服沟通过后得知,该款产品的实际档风量只有15立方米每分钟。事后方太的客服人员在电话中表示,系新旧国标更替产生的数据变化所致。
在黑猫投诉平台,有关方太F1油烟机虚假宣传,一时之间刷了屏。对于客服的解释,不少消费者认为,新旧国标对风量定义完全相同,只是新国标明确了最大风量的定义前提,且新国标已于2022年12月30日发布,在迄今11个月的时间方太旗舰店均未更新详情页,仍然存在糊弄消费者的嫌疑。
更有消费者直言,“方太的算法和测试环境都是在打擦边球;最近一批产品都是偷工减料的减配版。”
原本实际宣传与实物不符已经令消费者感到不满了,在事发后,方太旗舰店显然并未积极应对解决,而是直接的修改了商品详情页面的参数信息。
根据消费者发文显示,“方太旗舰店在我们发现问题联系维权后连夜删除了宣传页面强档风量20的数据,小字备注增加了旧国标的说明。这些本应该在我们购买前就更正的,故意误导消费者,事后修改抹除,更加证明了他们的心虚和欺诈行为。产品宣传页拿自动巡航的24风量宣传,也存在故意诱导行为,这个参数是根据烟道压力被动调节的,被消费者以为是最大风量,实际不能主动打开,客服称是因新旧国标变更产生的数据变化,但是未在产品页做说明,我们是看到20的风量才购买的,纯属欺诈行为。”
《港湾商业观察》就上述问题与某律师沟通后获悉,“虚假宣传属于违法行为,如果构成欺诈销售,商家需要承担退一赔三的责任。”
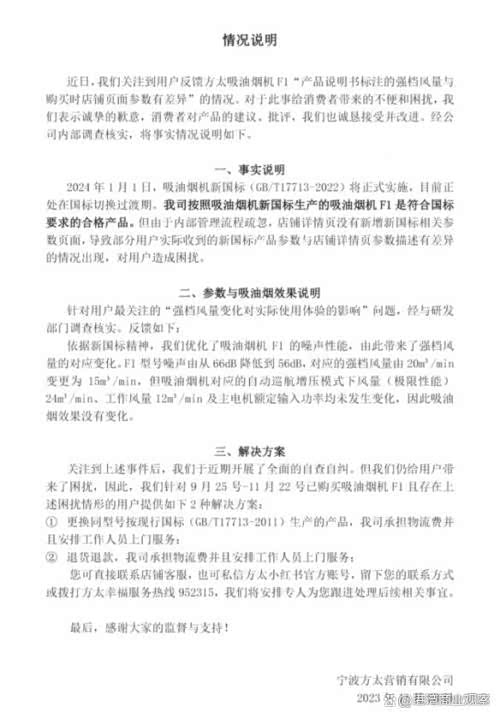
在一系列连环操作下,11月23日,对于用户反馈的方太吸油烟机“因产品说明书标注的强档风量与购买时店铺页面参数有差异”,方太集团表示,吸油烟机新国标将正式实施,目前正处在国际切换过渡期。我司按照吸油烟机新国标生产的吸油烟机F1是符合国际要求的合格产品。但由于内部管理流程疏忽,店铺详情页没有新增国标相关参数页面,导致部分用户实际收到的新国标参数与店铺详情页参数描述有差异的情况出现,对用户造成困扰。
同时,该份情况说明中,方太也表示对在9月25号-11月22号已购买吸油烟机F1且存在上述困扰情形的用户提供承担物流费且安排工作人员上门服务、退货退款两种解决方案。
行业增速放缓,厨电上半年销售不错能否保持?
商业历史上,品牌遭遇消费者投诉并不少见,而不当的处理方式,不仅不能化解舆论危机,更严重的,也让外界对于公司的品牌形象蒙上一层阴影。
除去此次新月F1灶具风波,在黑猫投诉平台,截至2024年1月7日,对于FOTILE方太的投诉量达到了325条,其中已完成273条,投诉问题主要集中在产品质量、存在安全隐患、售后服务不到位、实体店态度恶劣、工作人员服务效率低等。
在此之前,外界对于方太的印象,更多停留在其“高端厨电”的形象上。
官网介绍,方太集团提供烹饪场景、净洗场景和储存场景的厨电解决方案。其中,烹饪场景包括集成烹饪中心、吸油烟机、灶具、蒸烤箱、集成灶等,净洗场景包括洗碗机、净水机、热水器,储存场景包括冰箱、消毒柜。除了提供家用电器外,方太集团也推出了FIKS OS智能生活家系统、集成烹饪中心及方太幸福家APP等,进一步完善品牌。
在天猫方太官方旗舰中,方太热销的油烟机、燃气灶的价格在区间在2000-14980元的区间,少部分价位在千元,主推产品价位在3000-6000元区间。
不过近几年,包括方太集团、老板电器(002508.SZ)等一众厨电企业均面临下游市场需求放缓,在这样的大背景中,对于企业而言生存空间更显不利。
根据奥维云网(AVC)推总数据显示,2023年第三季度,油烟机零售额72亿元,同比增长4%,零售量432万台,同比下降1%;燃气灶零售额41亿元,同比增长2%,零售量489万台,同比下降4%。2023年前三季度,油烟机零售额221亿元,同比增长4%,零售量为1330万台,同比基本持平;燃气灶零售额124亿元,同比增长1%,零售量2151万台,同比下降4%。
主营品类显然陷入增长难题,同时方太所处的家电行业及细分赛道厨电、清洁电器等,同样强敌如林。
外界通常将老板电器与方太进行比较,根据老板电器半年报显示,截至2023年6月30日止,老板电器的吸油烟机、燃气灶、嵌入式一体机等品类在线下零售额中均位列市场第一,厨电、烟灶两件套、吸油烟机等品类位列线上零售额市场份额第一。
为寻求破局,方太也在布局新领域。不同于其他品牌布局商业机器人、炒菜机等领域,方太把目光瞄准了洗碗机,显然这一单品在家用厨房中也较为常见,不过从布局的角度看,方太稍显保守。
10月26日,在方太集团的2023年度发布会上,方太推出了集成烹饪中心Y系列和洗碗机Y系列,以及厨电AI虚拟人。
根据公开数据指出,2020-2022年,方太集团实现营收分别为20亿元、155亿元和162.5亿元,其中在2022年,公司营收增速录得4.8%,而在2020年、2021年时,公司尚能保持两位数增速的增长。此外,据官网消息,方太厨电零售2023年上半年销售目标达成126.4%,同比增长20.7%。
对于已百亿规模的方太来说,营收增速的放缓无疑值得警惕。在自身战略偏保守的情况下,方太又能凭借什么来获得好转呢?(港湾财经出品)
京ICP备09113703号-1
信息网络传播视听节目许可证: 0110553
广播电视节目制作经营许可证
公司名称:北京车之家信息技术有限公司
中央网信办违法和不良信息举报中心
违法和不良信息举报电话:400-868-5856
举报邮箱:jubao@autohome.com.cn

