4月1日午间,小米公司发言人官微发文就“SU7高速碰撞爆燃”事故进行回应。
内容为:
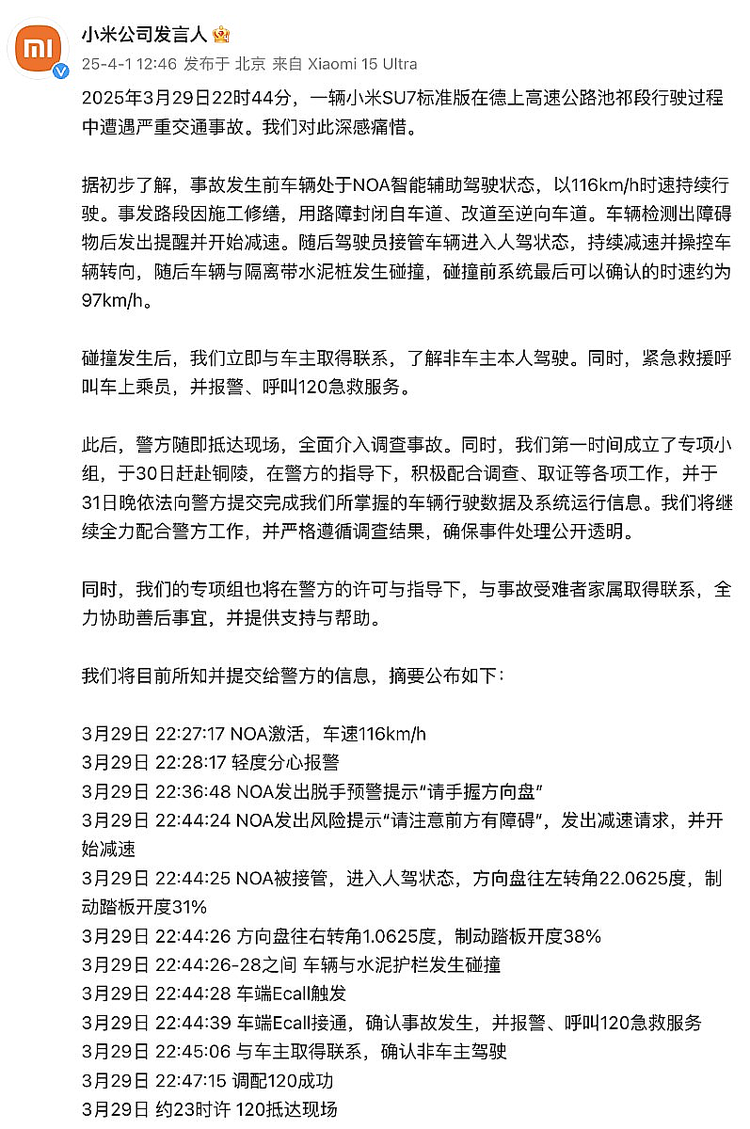
2025年3月29日22时44分,一辆 小米SU7(参数|询价)标准版在德上高速公路池祁段行驶过程中遭遇严重交通事故。我们的对此深感痛惜。
据初步了解,事故发生前,车辆处于NOA智能辅助驾驶状态,以116km/h的时速持续行驶;事发路段因施工修缮,用路障封闭自车道,改道至逆向车道,车辆检测出障碍物后发出提醒并开始减速,随后驾驶员接管车辆进入人工驾驶状态,后持续减速并操控车辆转向;随后车辆与隔离带水泥桩发生碰撞,碰撞前,系统最后可以确认的时速约为97km/h。
碰撞发生后,我们立即与车主取得联系,了解非车主本人驾驶。同时,紧急救援呼叫车上成员,并报警,呼叫120急救服务。
此后,警方随即抵达现场,全面介入调查事故。同时,我们第一时间成立了专项小组,于30日赶赴铜陵;在警方的指导下,积极配合调查、取证等各项工作,并于3日晚依法向警方提交完成我们所掌握的车辆行驶数据及系统运行信息。我们将继续全力配合警方工作,并严格遵循调查结果,确保事件的处理公开透明。
同时,我们的专项组也将在警方的许可和指导下,与事故受难者家属取得联系,全力协助善后事宜,并提供支持与帮助。
以下我小米汽车方面提交给警方的信息,摘要公布如下:
- 3月29日 22:27:17 NOA激活,车速116km/h
- 3月29日 22:28:17 轻度分心报警
- 3月29日 22:36:48 NOA发出脱手预警提示“请手握方向盘”
- 3月29日 22:44:24 NOA发出风险提示“请注意前方有障碍”,发出减速请求,并开始减速
- 3月29日 22:44:25 NOA被接管,进入人驾状态,方向盘往左转角22.0625度,制动踏板开度31%
- 3月29日 22:44:26 方向盘往右转角1.0625度,制动踏板开度38%
- 3月29日 22:44:26-28之间 车辆与水泥护栏发生碰撞
- 3月29日 22:44:28 车端Ecall触发
- 3月29日 22:44:39 车端Ecall接通,确认事故发生,并报警、呼叫120急救服务
- 3月29日 22:45:06 与车主取得联系,确认非车主驾驶
- 3月29日 22:47:15 调配120成功
- 3月29日 约23时许 120抵达现场
以上为摘要内容。
观点与分析
目前网友有两个较为关心的问题。
问题1:车辆对障碍物的识别和预警距离一般有多远,能给司机留下多长的时间。
从小米汽车提供给警方的信息数据里可以看出一些端倪,交通事故发生之前,车辆的NOA(导航巡航辅助)功能是开启状态;但是开启之后则出现“轻度分心报警”的信息,并且随后出现“方向盘脱手预警。”
这两条记录说明了司机在使用NOA的过程中存在分神的情况,对于道路情况的观察是否足够全面是存在争议的。并且系统在发现前方有障碍物之后已经做出提示,并且开始减速;理论上只要司机能够及时看到提示并接管车辆,剩余的制动距离应当会足够用。
小米SU7标准版没有激光雷达,但配备了毫米波雷达。
这种传感器的侦测距离理论上是可以达到200米左右的,这就不难计算了。
- 时速116km/h等于每秒行驶32.22米
- 假定侦测距离为200米
- 自发现障碍物到刹停则有200米的直线空间,约为200/32.22≈6.2秒
实际情况下不需要刹停,且只要开始减速,那么每秒行驶的距离就会线性且快速的缩短——车辆只要减速至60km/h~80km/h左右即可安全的、相对大角度的转向;所以看似传感器侦测距离和每秒行驶距离所留下的时间不够充足,但实际上只要正常驾驶车辆则会有充足的时间。并且该车NOA系统在发现障碍物时已经主动触发减速,随后NOA被接管从而进入人工驾驶状态——此时制动踏板的开度是31%至38%,人工给出的制动力稍显不足,仅从数据来看,应当是存在人工驾驶操作不当的。
当然目前还没有最终结论,分析参考只是NOA的开启、关闭、人工接管、制动踏板开度等参数;仅就参数而言,司机确实有可能存在驾驶分神和判断失误的可能性。
(下图为长距离毫米波雷达示例,非小米SU7使用传感器标准,仅作参考)
问题2:车辆碰撞之后,车门是否能打开。
目前小米汽车方面的回复没有提到这一点;事故车辆司乘人员在碰撞发生之后还是否清醒,是否具备主动打开车门的能力,这也是没有确认信息的。并且该起交通事故相关视频资料并未提及是否有其他人去帮助救援以尝试打开车门。
所以目前讨论车门是否能够打开是没有意义的,毕竟目前连车内、外人员是否尝试过打开车门都不清楚——提问的前提是错误的,至少是没有参考的,讨论该话题则是没有意义的假设,并不合适,这里不宜做任何技术性分析。
关于回应中提到的“我们立即与车主取得联系”的描述也不宜错误理解,因为后面一句话是“了解非车主本人驾驶。”也就是说当时开车的不是车主,车主也应当是不在车上的,所以这一段话并不能作为任何参考,现在还是完全无法搞清楚车辆碰撞之后是否有人去尝试过打开车门。
就是这样。
建议:
具备智能辅助驾驶系统的汽车应当将车内摄像头作为标准配置,摄像头应当全时监拍驾驶员的驾驶行为。
诸多与智能辅助驾驶相关的交通事故大都无法给出网友一个足够有说服力的解释,究其原因是能看到的只有数据;而大多数人都相信“眼见为实。”所以如果有一款车能够设置一个监拍驾驶员驾驶行为的摄像头,并提供给车主开启或关闭的选项,这样的智能汽车则能够获得绝大多数人的认可。
安徽路段的高速公路也确实有一些频繁修缮的情况,笔者近期从皖北到皖南往返过几次;行经合肥、芜湖、铜陵、池州、宣城等地高速路段的时候也遇到过许多类似的路况,在这些复杂的路况中建议慎用或不用所谓的“领航驾驶系统,”NOA的真实翻译应当是“导航巡航辅助”功能,现在没有真正的自动驾驶存在。
此类车辆在使用过程中万万不能分神。
京ICP备09113703号-1
信息网络传播视听节目许可证: 0110553
广播电视节目制作经营许可证
公司名称:北京车之家信息技术有限公司
中央网信办违法和不良信息举报中心
违法和不良信息举报电话:400-868-5856
举报邮箱:jubao@autohome.com.cn

