2025年11月商用车行业人事调整进入密集期,多家核心车企同步迎来管理层变动:广汽集团冯兴亚卸任总经理仍任董事长,閤先庆接棒总经理;江淮汽车完成新一届班子组建,项兴初连任董事长,李明任总经理,4位副总经理等高管同步到位;东风汽车任命刘巍为总会计师、党委常委;福田换6位董事,张泉离任......
此次集中调整覆盖战略决策、财务、经营管理等关键岗位,折射出车企优化治理、聚焦核心业务的战略意图。具体来看:
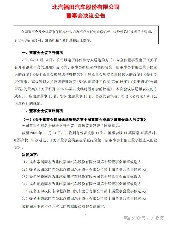
福田汽车董事会换届
2025年11月24日晚间,北汽福田汽车股份有限公司发布董事会决议公告,审议通过两项董事会换届相关议案:
非独立董事候选人提名:提名常瑞、武锡斌、吴骥、顾鑫、王学权、王德成6人为第十届董事会非独立董事候选人,张泉不再担任公司董事。该议案需提交2025年第八次临时股东会以累积投票制审议,通过后将与独立董事、职工代表董事共同组成第十届董事会,任期3年。
独立董事候选人提名:提名叶盛基、李亚、刘亭立、黎韦清4人为第十届董事会独立董事候选人,同样需经临时股东会累积投票制审议。其中,叶盛基、李亚、刘亭立3人至2028年11月14日将连续担任独立董事满6年,公司届时将按规定履行相关程序。
东风汽车领导班子成员调整
2025年11月19日,东风汽车集团有限公司召开领导班子(扩大)会,通报了中央组织部有关决定:刘巍同志任东风汽车集团有限公司总会计师、党委常委。相关职务任命按有关法律规定办理。
江淮汽车新高层亮相
2025年11月18日,安徽江淮汽车集团股份有限公司(600418)(以下简称公司)发布公告,宣布在日前举行的九届一次董事会上完成了新一届董事会及管理层的组建。
核心人事安排落定——根据公告,会议选举项兴初先生为公司第九届董事会董事长。同时,董事会聘任李明先生为公司总经理。
管理层团队同步组建——公司新一届经营班子也同步确定,聘任张鹏、罗世成、李卫华、陈继明为副总经理,赵宁刚为董事会秘书,张丽军为财务负责人。此次人事变动及制度修订,标志着江淮汽车在新的公司治理周期内,其管理团队与运营架构已全面调整完毕。
广汽集团新一届领导班子公布
2025年11月16日,广州汽车集团股份有限公司(简称“本公司”或“公司”)发布公告:冯兴亚卸任总经理留任董事长;聘任閤先庆为总经理,聘任王丹为总会计师(财务负责人),聘任高锐、江秀云、郑衡、黄永强、陈家才为副总经理。
江铃汽车领导班子成员调整
2025年11月5日,江铃汽车集团有限公司召开领导班子会议,通报了南昌市委有关决定:屈小兵同志任江铃汽车集团有限公司党委常委、纪委书记、监察专员。
动力新科总经理换新
2025年11月7日晚间,动力新科(以下简称“公司”)发布公告,公司董事会于近日收到董事、总经理徐秋华的辞职报告。徐秋华因到龄退休原因辞去本公司董事、总经理和董事会相关专门委员会委员等职务,辞职后不再担任公司及子公司任何职务。
根据公司经营需要,经公司董事长提名,并经董事会提名委员会审核通过,同意聘任刘建超担任公司总经理,任期自本次董事会审议通过之日起至本届董事会任期结束之日止。
同时,经董事会提名委员会审核通过,公司董事会提名刘建超为公司第十一届董事会董事候选人,并提请公司股东会选举,并在股东会审议通过后担任公司董事会战略委员会委员职务、董事会提名委员会委员职务;任期自股东会审议通过之日起至本届董事会任期结束之日止。
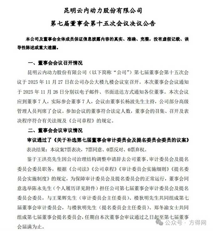
云内动力非独立董事王洪亮辞职
2025年11月27日,昆明云内动力股份有限公司(以下简称“公司”)召开第七届董事会第十五次会议。本次会议审议通过了《关于补选第七届董事会审计委员会及提名委员会委员的议案》。
鉴于王洪亮先生因公司治理结构调整申请辞去公司董事、审计委员会及提名委员会委员职务,根据《公司法》《公司章程》《审计委员会实施细则》《提名委员会实施制度》的规定,为保障审计委员会及提名委员会的正常运行,董事会同意选举陈永先生(个人履历详见附件)担任公司第七届董事会审计委员会及提名委员会委员,与王果辉先生(审计委员会主任委员)、楼狄明先生共同组成第七届董事会审计委员会,与楼狄明先生(提名委员会主任委员)、郑冬渝女士共同组成第七届董事会提名委员会,任期自本次董事会审议通过之日起至第七届董事会届满为止。
山东重工党委书记、董事长落定
11月30日上午,山东重工集团召开领导干部会议,宣布省委关于山东重工集团主要负责同志调整的决定,王志坚同志任山东重工集团有限公司党委书记、董事长。
综上,11月这场覆盖广汽、江淮、东风等头部车企的人事调整,绝非简单的岗位更替,更像是行业应对市场竞争的“战略布局”—— 广汽的专业化分工、江淮的班子稳定、动力新科的新帅上任,背后都暗藏对新能源、出海、精细化管理的深化需求。
那么,随着新管理层逐步到位,2026年各车企是否会迎来战略转向?
