近日,欣旺达公告引爆新能源圈:全资子公司欣旺达动力被威睿电动起诉,涉案金额达23.14亿元!这几乎相当于欣旺达2023-2024年两年净利润总和,败诉即“白干两年”。更关键的是,这并非突发矛盾,而是“你追货款、我告质量”的连环商战,还牵扯到大量理想车主的切身利益。
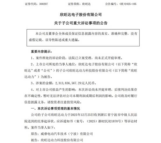
时间线清晰可见这场“连环商战”的底色:2024年8月,欣旺达先起诉威睿电动追讨1.19亿拖欠货款,法院驳回威睿“电池质量有问题”的抗辩,判定其付款。赖账不成后,威睿于2025年底反击,以2021-2023年交付电芯存在质量问题为由索赔23.14亿(相当于追讨金额的20倍)。目前该案(案号:2025)浙02民初1870号已由宁波中院立案,尚未开庭,明眼人都懂,这更像“以大博小”的谈判筹码。
网友最关心的是:欣旺达电池靠谱吗?要知道它是理想汽车核心供应商,不少理想车主难免揪心。公开信息显示, 理想L7(参数|询价)、L8增程版及L6低配版,均搭载欣旺达三元锂或铁锂电池。双方合作颇深,2024年7月已实现十万台电池包下线,且欣旺达明确表示,供给理想的十几万个电池包至今零安全事故。
理想与欣旺达的合作堪称“双向奔赴”:理想以高端定位严控电池质量,不仅派人力驻场,还联合攻坚“保质量降成本”。在理想i6车型上,欣旺达与宁德时代形成双供应商格局——选欣旺达电池可缩短1-2周提车周期,选宁德时代需等半年,不少车主为“早提车”主动选前者。
回到诉讼本身,威睿是“维权”还是“碰瓷”?答案大概率是后者。其一,威睿指控的是2021-2023年电芯问题,当时未大规模通报,被追债胜诉后才“秋后算账”,时间点过于蹊跷;其二,首次诉讼中威睿因证据不足败诉,如今电芯已由其二次组装,举证难度极大,业内普遍认为其胜诉概率极低。
威睿的算盘很简单:趁欣旺达港股上市关键节点施压,逼其让步——要么减免货款,要么接受“以车抵债”,要么延长账期。即便诉讼败诉,只要拖慢欣旺达上市节奏,就能在谈判中获利。网友一眼看穿:“欠账不还反咬一口,太掉价”。
理想车主无需慌。一方面,欣旺达供给理想的电池经双方联合验证,零安全事故,且与威睿指控的“2021-2023年电芯”并非同一品控体系;另一方面,理想的双供应商体系可规避风险,即便欣旺达短期波动,也不影响供应与售后。甚至这场诉讼可能倒逼欣旺达强化品控,对车主是利好。
这场23亿诉讼,本质是新能源行业下行期车企与供应商的博弈——吉利想靠反向索赔压成本,欣旺达要守权益、保上市。对网友和车主而言,神仙打架安心吃瓜即可,真涉及权益,理想与欣旺达不会坐视不管。
版权声明
本文部分图片源自网络如涉及版权问题,请作者持权属证明与本公众号联系如需转载请向本公众号后台申请并获得授权法律顾问北京市炜衡(福州)律师事务所 赖成龙律师
