“新能源汽车行业狂飙突进时,质量与安全不该成为“牺牲品”,消费者不应为“半成品”买单,更不会为“甩锅”鼓掌”。
这句话来自资深汽车媒体《车驰神往》的一篇文章——《“甩锅”大戏,谁才是沃尔沃召回的“背锅侠”?》。
目前,这部大戏的主角是沃尔沃和吉利以及欣旺达。但这样的戏码或许会不止一出,因为这场戏里埋着目前动力电池行业的一些“必然”。
2026年1月初,沃尔沃突然宣布在全球多地召回EX30车型,包括美国、加拿大、英国、南非等地,涉及车辆超3万辆。召回原因很吓人:电池存在过热风险,可能导致起火!
欣旺达董事长王威作出澄清,称此次被召回的 沃尔沃EX30(参数|询价)车型所使用的电池组并非由欣旺达直接供货。电池由山东吉利欣旺达有限公司提供电芯,欣旺达在该合资公司中仅持股30%,其余70%股权由吉利方面持有。供应链的角色划分很明显:欣旺达(通过合资公司)提供电芯,吉利威睿负责电池包集成,然后供应给沃尔沃。这种复杂的供应链结构,也为后续的责任认定增添了难度。
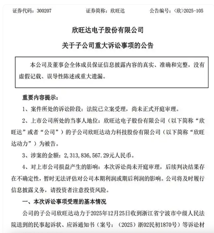
实际上,除了沃尔沃的召回之外,欣旺达和吉利正在“诉讼”当中。吉利威睿已将欣旺达起诉到了宁波法院,索赔23亿人民币,理由就是欣旺达的电芯有质量问题,导致了后者的损失。
实际上,吉利可以说是欣旺达这个动力电池新兵在成长路上的“贵人”。刚转入动力电池行业的欣旺达遇到了正在积极寻找第二乃至第三电池供应商的吉利,两者一拍即合成立山东吉利欣旺达公司,拿下了吉利PMA纯电平台的电芯大单。
PMA平台那可是吉利的心尖尖,极氪、smart、沃尔沃、几何,一堆嗷嗷待哺的车型都指着它。欣旺达也由此“顺风顺水”甚至成了理想汽车的重要电池供应商之一,2024年,欣旺达在理想的份额已突破30%。
吉利和欣旺达的纠葛还有待法院的审理,但我认为只或许不会是唯一的戏码,因为这里面有着动力电池行业的一些“必然”。
这个必然的基础上动力电池成本占到造车成本的40%上下,以及市场上宁德时代的“一家独大”和由此带来的车企们“苦宁王久矣”。
苦宁王久矣的车企们的选择无非两条,第一,自研自产电池。不过这条路投入大,时间长;那么第二条路才是短期见效的措施,培养、扶持第二第三供应商,来降低对宁王的依赖和提升采购时的筹码。欣旺达就是在这种情况和吉利牵手,当然,收益的远不止欣旺达。包括二线的亿纬锂能、中创新航、国轩高科也都是获益者,中创新航、国轩高科稳稳占据行业第三、四位。
你以为培养第二第三供应商就完了,不,车企还有招呢,你们只提供电芯,我自己封装成电池包。这个变化不仅是近一步压低了采购价,更关键的是把电池包这种非标品替换成了电芯这种标品。标品的选择性可就丰富了。而这么干的显然不是吉利一家,那可能有互相甩锅的戏码也可能就不会只有这一起。
做企业压成本无可厚非,但你的品控在哪儿?消费者买的是你车企的车,而不是电池供应商的电芯!你是有品控审核的责任的,不能有了问题甩给供应商就把自己摘干净了。
我们重新回到欣旺达和吉利的事件中,吉利在状告欣旺达之前的动作堪称经典,以“冬季关爱活动”之名,给积极维权的车主更换了宁德时代的电池包。安抚车主之后转身告了欣旺达,索赔23亿元,而欣旺达2023和2024两年的归母净利润加一块儿,也就25个亿出头。并且,选择与欣旺达切割之时,吉利自己的金砖、神盾短刀电池已经落地。不得不说,刀法相当精准。
企业之间的戏怎么精彩都应该和消费者无关,借用车驰神往的那句话来结尾吧,消费者不应为“半成品”买单,更不会为“甩锅”鼓掌。
京ICP备09113703号-1
信息网络传播视听节目许可证: 0110553
广播电视节目制作经营许可证
公司名称:北京车之家信息技术有限公司
中央网信办违法和不良信息举报中心
违法和不良信息举报电话:400-868-5856
举报邮箱:jubao@autohome.com.cn

