你知道中国有一汽大众,还知道上汽大众,谁会想到还有一家大众车企,它叫与众,对、与众不同的大众:安徽江淮大众合资的金标大众。
大众安徽成立于2017年12月,那时候还叫江淮大众;时间来到2020年12月,大众汽车增持合资公司股权至75%实现控股,公司更名为“大众安徽”,新公司定位为大众在华首家专注于新能源汽车的合资企业,定位于承担大众集团全球电动化战略核心任务。
一来一往,直到2024年7月才推出首款车型ID.与众,新车是悬挂金色大众标的车型,这一转变就是7年才出了这么一款车型,可谓路径艰难,时间漫长,至此销量也很难看见。
金色“亏损”大众
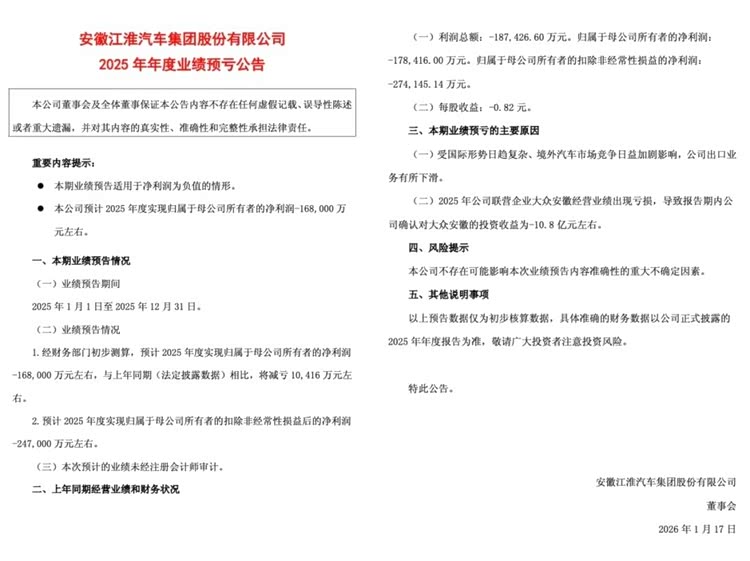
公告显示:江淮汽车(SH:600418)发布了2025年年度业绩预亏公告,预计2025年归属母公司所有者净利润亏损16.8亿元,同比减亏1.04亿元;扣非净利润预计亏损24.7亿元,同比减亏约2.71亿元。
大众安徽,双方股权占比为75%:25%,以此计算,2025年大众安徽总亏损预计为43.2亿元左右。2024年(亏损约53.48亿元)2023年(亏损18亿元)-2025年,大众安徽累计亏损约115亿元。
当然,这跟造车新势力比起来亏损还不算多,但要说名为大众,还身披“金色外衣”按说不至于,但跟那二位大众相比,有些不争气,太说不过去;
不成转机,就是危机
2026年金标与众发布了三款将要推出的车型; 与众07(参数|询价)(纯电轿车)、与众08(旗舰纯电SUV)以及A级轿车,全新车型将应用大众与小鹏专为中国市场联合开发的全新电子电气架构CEA,以提升智能化来在市场换新出发,但由于过去几年的懈怠,此时再来是否能吃得上仅剩的市场份额难度可见,难上加难。
大众人群心里对与众究竟是不是大众持有不想多看一眼的态度,你到底是大众,还是与众,还是ID.大众,还是金标大众,在心中你到底在塑造自身什么样的角色,对于它来说是个巨大的难题。
不智能,也不增程,又不是纯电,除了大众的LOUGOU是金色的之外,对于消费者而言,我到底买了个什么,还是买了个寂寞?
自2025与众06销量依然没有起色。11月官降4万元后,售价从20.99万—24.99万元调整至16.99万—20.99万元。即便官方降价后幅度近5万,销量依然低迷。8月77台、9月121台、10月613台。大降价后勉强破千台,充分说明市场对于它的接受度并不乐观。
如无金色,是否还是大众?
当中国汽车市场已被新能源渗透40%之多,2026后将更加竞争严峻,安徽大众除了放出几款新车外,并没有看出他对自身的战略和市场定位给出明确的信号。
仅靠重新发布会来对外释放示好,没有核心的产品能力,更没有之外的高溢价产品投放市场打出差异化,那么你到底凭什么保证能持续活下去,更不说盈亏了,这是个最明显的现实问题。
京ICP备09113703号-1
信息网络传播视听节目许可证: 0110553
广播电视节目制作经营许可证
公司名称:北京车之家信息技术有限公司
中央网信办违法和不良信息举报中心
违法和不良信息举报电话:400-868-5856
举报邮箱:jubao@autohome.com.cn

