点赞
评论
收藏
分享
当前位置:
10万级增程SUV怎么选?吉利博越REV 2026款配置解析
华系卉
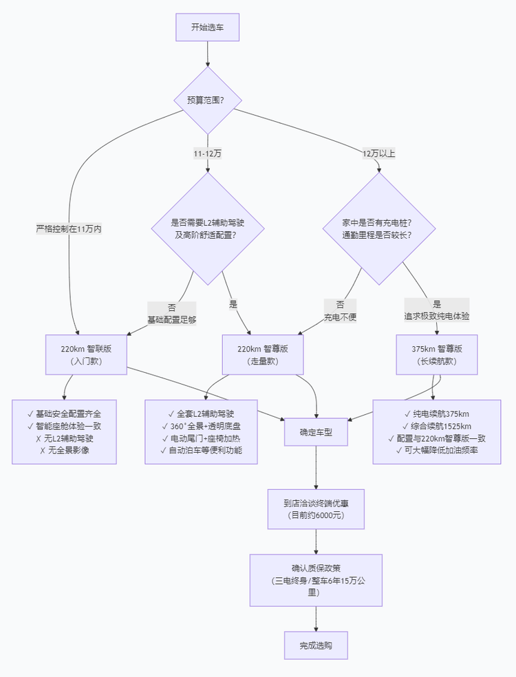
车家号·0浏览·2026-04-01 19:58 · 浙江10万出头的家用增程UV,吉利 博越REV(参数|询价) 2026款是近期关注度较高的选择。该车型起售价10.79万元,提供可油可电的驱动形式。以下对三款在售车型的配置差异和适用场景进行梳理。
一、车型与基础信息
|
车型 |
官方指导价 |
终端参考价 |
|
220km长续航铂金增程智享版 |
11.39万 |
10.79万起 |
|
220km长续航铂金增程智尊版 |
12.39万 |
11.79万起 |
|
375km超长续航铂金增程智尊版 |
12.69万 |
12.09万起 |
核心动力与续航
三款车型均搭载1.5L增程系统,基础动力参数一致:
- 发动机:112马力,峰值扭矩136N·m
- 电机:160kW(218马力),峰值扭矩327N·m
- 0-100km/h加速:220km版本为7.3秒,375km版本为8.4秒
- 纯电续航(CLTC):220km / 220km / 375km
- 综合续航(CLTC):1400km / 1400km / 1525km
- 快充时间:0.25小时 / 0.25小时 / 0.4小时
- 电池类型:磷酸铁锂电池,冷却方式分别为直冷/直冷/液冷
二、各款车型配置与适用场景
1. 220km 长续航纯油全程智联版(10.79万起)
该款为入门版本,主要配置包括:
- 主/副驾安全气囊、前排侧气囊、胎压显示、ESP车身稳定系统
- 定速巡航、上坡辅助、自动驻车
- 14.6英寸中控屏、10.8英寸全液晶仪表、手机互联、语音控制
- LED大灯、自动空调、无钥匙进入/启动
适用场景:适合预算在11万元以内、日常通勤为主、对高阶辅助驾驶功能需求不高的用户。
2. 220km 长续航纯油全程智尊版(11.79万起)
相较于入门款,该版本主要增加了以下配置:
- L2级辅助驾驶系统:全速自适应巡航、车道保持、主动刹车、前方碰撞预警、并线辅助
- 360°全景影像、540°透明底盘
- 自动泊车、遥控泊车
- 电动后备箱、前排座椅加热、氛围灯、外后视镜自动折叠
- 车联网4G、OTA升级、哨兵模式
适用场景:适合预算在12万元以内、希望获得较全面辅助驾驶和舒适配置的家庭用户。
3. 375km 超长续航全程智尊版(12.09万起)
该款为顶配版本,主要特点为:
- 纯电续航提升至375km,综合续航1525km
- 电池容量提升至50.4kWh,采用液冷温控
- 配置上与220km智尊版基本一致,保留了L2辅助驾驶和各项舒适功能
适用场景:适合家中具备充电条件、日常通勤里程较长、希望更多使用纯电行驶的用户。
三、选购参考
1. 续航版本选择
- 220km版本:适合充电条件一般、日常通勤距离在50公里以内、希望保留燃油车使用灵活性的用户。
- 375km版本:适合家中有充电桩、通勤里程较长、希望降低加油频率的用户。
2. 配置版本选择
智尊版相比智联版,价格增加约1万元,主要差异体现在L2辅助驾驶、全景影像、电动尾门、座椅加热等配置上。对于看重这些功能的用户,智尊版是配置更完整的选择。
3. 车型特点
博越REV 2026款在同价位插混SUV中,纯电续航里程具有一定特点,同时配置水平较为均衡,加上吉利的品牌和售后体系,是其综合竞争力的体现。
四、购车参考信息
- 终端优惠:目前三款车型均有约6000元的终端优惠,实际成交价以到店洽谈为准。
- 充电与质保:
-
- 220km版本家用慢充约4.2小时充满,375km版本约6.9小时充满。
- 三电系统提供终身质保(非营运),整车质保为6年或15万公里。
- 总结
- 预算在11万元以内,可关注智联版。
- 预算在12万元以内,且希望配置一步到位,220km智尊版是综合配置较均衡的选择。
- 具备充电条件且追求更低用车成本,可考虑375km智尊版。
本内容来自汽车之家创作者,不代表汽车之家的观点和立场。
文章标签
车系标签
点赞
评论
收藏
分享
举报/纠错
本文作者
华系卉2.1万关注 · 2091作品
关注
热能工程师
支持国货主要不是质量问题,而是态度问题。华系卉汇聚中国品牌。
作者其他作品
进入主页
热门内容
精彩视频
换一换
热门文章标签
评测体验
海选导购
新车资讯
用车攻略
二手车
改装车
自驾旅行
越野
文化历史
技术解析
车展
扫码下载汽车之家App
© 2026 汽车之家 www.autohome.com.cn
京公网安备 11010802000104号
京ICP备09113703号-1
信息网络传播视听节目许可证: 0110553
广播电视节目制作经营许可证
公司名称:北京车之家信息技术有限公司
中央网信办违法和不良信息举报中心
违法和不良信息举报电话:400-868-5856
举报邮箱:jubao@autohome.com.cn
京ICP备09113703号-1
信息网络传播视听节目许可证: 0110553
广播电视节目制作经营许可证
公司名称:北京车之家信息技术有限公司
中央网信办违法和不良信息举报中心
违法和不良信息举报电话:400-868-5856
举报邮箱:jubao@autohome.com.cn

