今日份重磅新闻
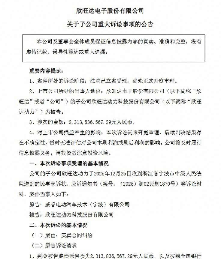
欣旺达电子股份有限公司(以下简称“欣旺达”)披露公告称,子公司欣旺达动力科技股份有限公司(以下简称“欣旺达动力”)于12月25日收到浙江省宁波市中级人民法院送达的诉讼材料。原告方威睿电动汽车技术(宁波)有限公司(以下简称“威睿”)以欣旺达动力于2021年6月至2023年12月期间向原告交付的电芯存在质量问题并给原告造成损失为由提起诉讼,要求欣旺达动力赔偿原告损失人民币23.14亿元,以及自起诉之日起计算至实际支付之日止的利息。
上述新闻中其实并未提及极氪一字,但是要知道的是,威睿隶属于吉利控股集团,从事新能源汽车动力电池、电驱动系统、充电系统、储能系统的研发、制造、销售与售后服务。而且最重要的就是威睿其51%的股权由吉利高端新能源品牌极氪控制,其余股份由吉利汽车集团控制。
欣旺达就不用提了,一家新能源电池供应商,理想汽车、极氪、零跑、小鹏等都有与欣旺达的合作,涉及范围之广。
我们把时间线拉回到2024年,当年极氪旗下的畅销车型—— 极氪001(参数|询价),有不少极氪001 WE86车型车主反馈称,部分长行驶里程车辆存在充电变慢、电池容量衰减异常等情况。极氪官方对此的解决方案也非常的给力,为全部极氪001 WE86车型免费更换全新电池包,变相的召回。
说到底,就是这一批电池(极氪001低配版)是欣旺达提供的,可能会出现充电异常,严重会出现起火情况,目前欣旺达并未做出回应,但是根据推算来看,极氪001的电池单台更换成本约15万元,而该车型自2021年上市至2023年,累计销量超8万辆,虽然搭载欣旺达的车型仅低配车款,但至少也有近万辆车需更换电池,就这个成本也需要十几亿。
极氪可以说是赔了夫人又折兵,事故出现在极氪上,但是真正的问题又是欣旺达的问题,导致极氪口碑也下滑,免费更换的电池欣旺达也不兜底,到了如今极氪001的销量下滑之严重,常月月销超万辆,如今基本上是在5000辆以下了。
不过也有网友提出质疑,欣旺达只提供电池,电池封装环节以及电池管理系统是不是也有吉利的问题,但是吉利肯定是掌握了大部分的证据,在加上吉利其他车型用的其他电池并未出现过类似的情况,所以区分问题根源是电芯质量缺陷还是封装工艺失误,在技术层面并不困难。
不过不少网友也提出质疑,欣旺达是否会被其他车企抵制,目前来看并不会,好像只有吉利是冤大头,因为不同的是车企欣旺达为不同车企供应的电芯分属不同产线,且针对不同品牌的技术标准存在差异,不能以“一批次问题”否定全部产品。
在如今的新能源时代,不少车企选择组装,基本上就是各种零部件都不是自己家生产的,可以说是都是组装厂,就看自己家的电池管理系统、底盘调教等技术的优势,所以买车贵的不一定好,便宜的也不一定差。
