在“双碳”政策以及补贴政策的推动下,新能源重卡市场行情上扬,1-8月销量达到41010辆,同比增长142.38%。新能源重卡在钢厂、港口、矿山、焦化厂、煤电厂、城建等短倒运输领域表现出色,完全能够胜任。新能源重卡瞄准长途运输领域,大电量电池、大功率电机续航更长,动力性能更强,更受用户“青睐”,占比持续提升。而动力电池价格预期不定,使更多的动力电池企业加入重卡电池配套阵营,配套的动力电池企业增多,动力电池价格也成为最具争议的话题。
新能源重卡市场行情上扬,其配套的动力电池、大功率电机也不断增加。在电池、电机领域,谁家配套的新能源重卡车型最多呢?下面简单分析一下新能源重卡的电池、电机配套情况。【按GB/T 15089--2001《机动车辆和挂车分类》标准,以N3为车型分类标准,符合国家工信部新能源汽车规定,本文新能源重卡仅指整车总质量≥12000kg的纯电动重卡、燃料电池重卡、插电式混合动力(含增程式)重卡车辆,包含牵引车(含半挂牵引车)、自卸车(含自卸式垃圾车)、载货车、搅拌车、专用车(环卫类与工程类等)等,不包含底盘、军车、出口车辆】
电池领域:宁德时代“称王” 瑞浦兰钧进前四
据电车资源统计(数据来源:上险数据,不含出口、军车),2024年1-8月新能源重卡共销售41010辆,同比增长142.38%。在41010辆新能源重卡配套电池中,磷酸铁锂电池(包含与燃料电池搭配应用)配套数量最多,高达39010辆,占比95.12%,其他电池类型(锰酸锂与多元复合锂电池)配套数量为2000辆,占比4.88%,其中,有10辆燃料电池车型有同时选配磷酸铁锂与锰酸锂。
据统计,约二成五的车型配套动力电池的电池容量为281-283kWh之间,占比跌破30%,超两成车型配套动力电池的电池容量为350-352kWh之间,超两成五的车型配套动力电池的电池容量为422-423kWh之间,配套动力电池的电池容量超500kWh的车辆也有超1400辆。
其中电池容量为422-423kWh之间的配套车型数量已经超过281-283kWh之间的配套车型数量。
在2024年1-8月,一共有102家电池企业为新能源重卡提供配套电池,其中,有46家动力电池企业(含19家企业仅提供动力电池总成业务),57家燃料电池企业(其中一家燃料电池企业也提供动力电池总成业务)。
在配套电池企业(由于部分车型,配套的电池企业有两个以上,本文全部统计,并未折算)中,宁德时代配套31884辆(含选配车型),占比77.75%,占比跌破80%大关,为107家新能源重卡企业提供配套动力电池,远超其中动力电池企业配套数量,全部为磷酸铁锂电池,为新能源重卡电池领域的“霸主”。
瑞浦兰钧为1990辆新能源重卡配套磷酸铁锂电池(含选配车型),位居第四。瑞浦兰钧持续创新,为解决电动重卡长途运输、重载作业等复杂工况续航问题,发布“BIGBANK”电池系统。据了解,瑞浦兰钧“BIG BANK”商用车电池系统能量密度超过210Wh/kg,通过电池系统的灵活组合,可应对货运及物流领域不同车型、不同运输距离的需求,最长续航里程可突破600km,树立了行业新标杆。
湖北亿纬动力有限公司为7464辆新能源重卡配套磷酸铁锂电池(含选配车型),国轩高科为2107辆新能源重卡配套磷酸铁锂电池(含选配车型),荣盛盟固利新能源科技有限公司为1954辆新能源重卡配套锰酸锂电池以及镍钴锰三元锂电池、磷酸铁锂电池(含选配车型),武汉弗迪电池(单体)为1827辆新能源重卡配套磷酸铁锂电池。
在配套燃料电池企业中,上海重塑能源科技有限公司为583辆新能源重卡配套燃料电池(含选配车型),另有13家燃料电池企业配套车辆超100辆(含)。
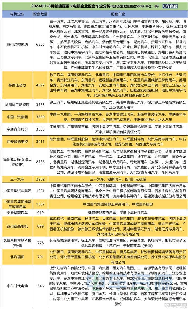
电机领域:八家电机企业配套超2000辆 苏州绿控夺冠 特百佳居第二
在2024年1-8月的新能源重卡销量中,配套的电机企业一共有61家。
据电车资源数据,有28家电机企业配套车型数量超过(含)100辆,15家电机企业配套车型数量超过500辆,8家电机企业配套车型数量超过2000辆,6家电机企业配套车型数量超过3000辆。其中,苏州绿控配套数量高达6305辆,位居第一,特百佳动力配套数量达到4627辆,位居第二。
徐州徐工新能源、中国一汽集团、宇通客车股份、西安智德电控、陕西法士特(含法士特松正)、三一汽车、中国重型汽车集团、中国重汽集团成都王牌商用车、安徽华菱汽车、苏州朗高电机、凯博易控车辆科技(苏州)、北汽福田、中车时代电动、北京三一智能电机等14家电机企业配套数量超过300辆。
小结
新能源重卡销量屡创新高,成为重卡领域最闪亮的“星”。市场火爆推动了技术的提升,电驱桥、双电机等驱动产品不断配套应用,推动了驱动电机技术多元化发展,使新能源重卡的动力性能更加适应不同复杂场景的运输需求。
新能源重卡降耗技术技术持续提升,大电量动力电池的扩大运营,使电动重卡续航里程大幅提升。大功率电机,高效率电机集成化程度提升,有利于降低电耗,备受欢迎,提高电机功率,提升电机效率,研发功率在450kW甚至500kW以上的高效电机将成为电机企业的必然选择。
500kWh以上的动力电池配套车型持续增多,长续航车型销量持续提升,应用350kWh、423kWh、600kWh(泛指同类型电量)的动力电池占比扩大,必将提升动力电池的装机量。长寿命、高密度、大电量动力电池的配套数量将会持续增加,重卡电池配套数量将成为新的增长点。
京ICP备09113703号-1
信息网络传播视听节目许可证: 0110553
广播电视节目制作经营许可证
公司名称:北京车之家信息技术有限公司
中央网信办违法和不良信息举报中心
违法和不良信息举报电话:400-868-5856
举报邮箱:jubao@autohome.com.cn

