点赞
评论
收藏
分享
当前位置:
众泰汽车复工复产再迎利好,已获银行3.43亿元贷款
玩车专家
车家号·0浏览·2026-01-27 15:28 · 河南刚进入2026年,消失很久的众泰汽车终于有个动静,开始招聘技术人才了,岗位涵盖动力电池、智能驾驶、整车热管理等超过20个核心技术领域,看到这个消息真的很惊喜,那个在汽车圈号称“皮尺部”真的要复出了吗?
1月26日,再次传来众泰汽车利好消息,已经获得永康农商行3.43亿元贷款用于复工复产,不出意外,众泰汽车这次复工有希望了。
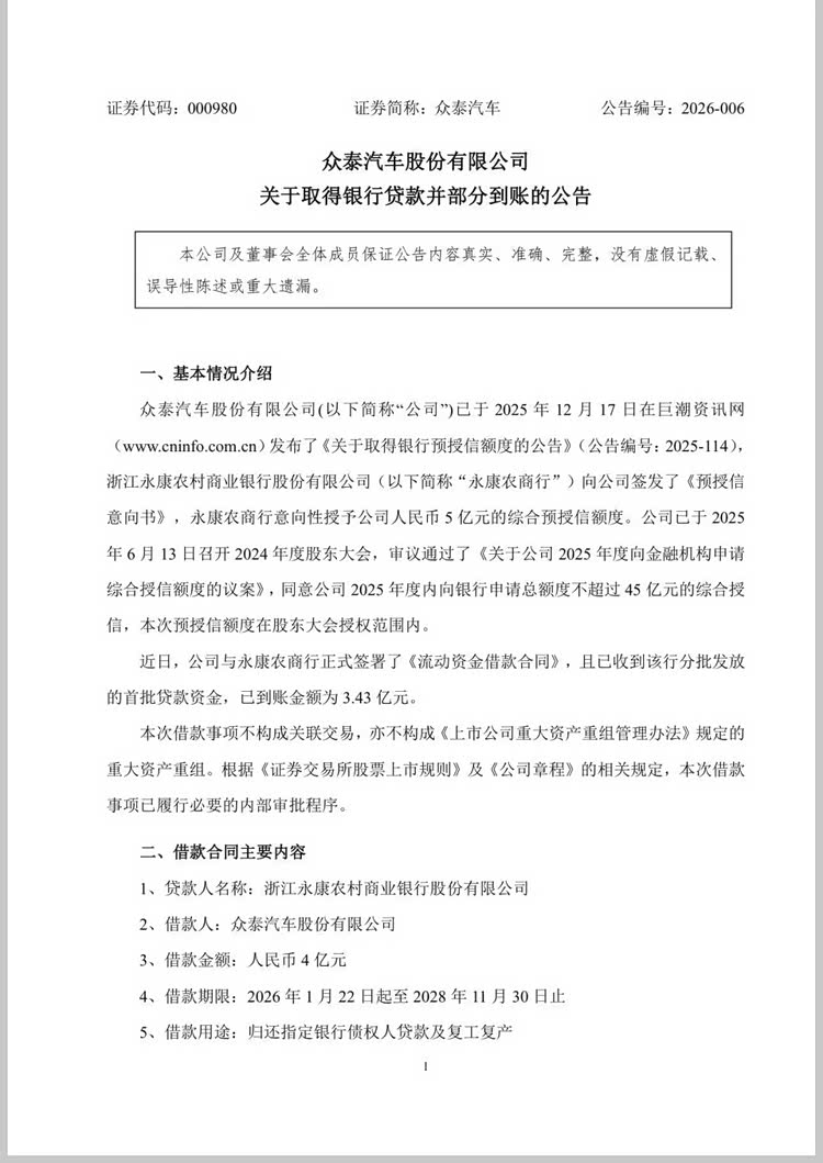
利好消息接踵而至。众泰汽车公告确认,已从永康农商行获得首批3.43亿元贷款,为复工复产注入关键资金活水。
根据公告细节,此次借款总额为4亿元,期限自2026年1月22日至2028年11月30日,年利率低至2.8%,将专项用于置换年利率3.65%的历史逾期债务及支撑整车板块复工复产。
这笔资金并非孤立支持,而是源于永康农商行授予的5亿元综合预授信额度,且处于公司2025年股东大会授权的45亿元总授信框架内,既缓解了集中偿债压力,也为产能重启提供了财务弹性。
回望众泰的高光与低谷,其兴衰轨迹堪称中国自主车企发展的缩影。早期凭借 T600(参数|询价)与大众途锐的“神似”设计,以超高性价比实现一车难求,后续SR9对保时捷Macan的复刻更是引爆市场,2016年迎来年销超33万辆的巅峰时刻。
但过度依赖外观模仿、技术储备薄弱的隐患逐渐暴露,最终因资金链断裂陷入破产重整,
再看现在的一些自主品牌,模仿保时捷的造型已经明目张胆,一点也不顾及“节操”,并且还是多家模仿跟进造车,实在是不敢恭维。进入新能源时代后,豪华车以前的优势性能和操控一下子不香了,也是自主品牌快速发展的最佳时期,众泰汽车这次可以抓住机会吗?
本内容来自汽车之家创作者,不代表汽车之家的观点和立场。
文章标签
车系标签
点赞
评论
收藏
分享
举报/纠错
本文作者
玩车专家1.5万关注 · 3674作品
关注
有关汽车一切玩法尽在其中,带你领略不一样的汽车新体验!还等什么?加入与否她都在等你!!
作者其他作品
进入主页
热门内容
精彩视频
换一换
热门文章标签
评测体验
海选导购
新车资讯
用车攻略
二手车
改装车
自驾旅行
越野
文化历史
技术解析
车展
扫码下载汽车之家App
© 2026 汽车之家 www.autohome.com.cn
京公网安备 11010802000104号
京ICP备09113703号-1
信息网络传播视听节目许可证: 0110553
广播电视节目制作经营许可证
公司名称:北京车之家信息技术有限公司
中央网信办违法和不良信息举报中心
违法和不良信息举报电话:400-868-5856
举报邮箱:jubao@autohome.com.cn
京ICP备09113703号-1
信息网络传播视听节目许可证: 0110553
广播电视节目制作经营许可证
公司名称:北京车之家信息技术有限公司
中央网信办违法和不良信息举报中心
违法和不良信息举报电话:400-868-5856
举报邮箱:jubao@autohome.com.cn

