3 月 29 日,据新华社、央视新闻等权威媒体报道,北京将在全国范围内率先启动「智能网联新能源汽车商业保险」的开发应用工作。
官方新闻稿中明确提到,开发「智驾车专属保险」的理由是「现有商业机动车辆保险难以精准适配智能网联汽车独有的特定致损原因、使用场景和特有的软硬件设备损失等情况」。
用更容易理解的话来表述是,在越来越多的新能源车可用辅助驾驶的情况下,在辅助驾驶工作时引发的一些事故、损失,以现有的险种很难覆盖,或厘清责任。
因此,北京市金融监管局在国家有关部门的支持下,将以「先行先试」的方式率先开发应用相关产品;未来,如果「智驾车专属保险」方案可行,相信会推广至全国。
可以先快速地了解下,「智驾车专属险」是什么?
给智驾兜底?
官方在新闻稿中解释了「有哪些特点」和「哪些车辆可以用」「价格如何」三大核心问题。
先看「有哪些特点」,官方表示新的「智驾车专属险」是在现有的新能源车商业险基础上按照「总体稳定、部分优化」的原则来制定,而且可统一适配 L2 到 L4 的全级别智能新能源车。
同样的,这也回答了「哪些车能用」这个问题,不过现阶段全新的保险主要面向搭载 L2 级辅助驾驶能力的新能源车型,未来如果 L3、L4 级自动驾驶车型取得上路资格,也可以购买对应的智驾险产品。
需要注意,按照官方的说法,目前「智驾险」作为专属产品,暂时会先面向新车开放。北京的用户在新购车时,如果目标车型装有辅助驾驶能力,可自行选择购买「智驾险」或现有的车险。
后续其他存量车型能否购买、通过选装升级至辅助驾驶能力的车型能否购买,可能会随着覆盖面的扩大而获得肯定答案。
最后是「智驾险」的价格情况,官方没有给出明确范围,只是表述为「新产品价格与现有车险相比将总体保持稳定,并根据保障责任的增减变化做适度调整」。
话虽如此,参考以往车企推出的、针对辅助驾驶的类保险产品,单独购买费用往往在数百元到千元不等。这意味着,如果消费者将「智驾险」纳入到常规新能源车保险清单中,那么每年需要缴纳的费用,会有一定程度的上涨。
搞清楚「智驾车专属险」的基本情况后,关注新能源车行业已久的朋友此时可能会有疑问出现在脑海里:小米、小鹏等车企此前也曾推出过类似权益,它们和这一次的商业险有何不同?
真正的「正规军」
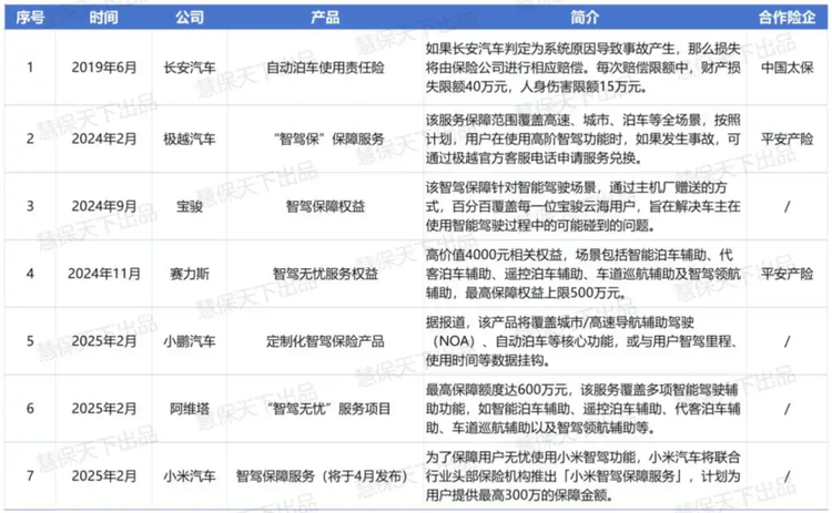
无论是「智驾险」「智驾保」还是「智驾无忧服务」,相关的类保险产品实际上早在 2019 年便已出现。
2019 年,长安汽车为彼时热火朝天的「自动泊车」能力量身定做了专属的「自动泊车使用责任险」,可视为类似险种的早期雏形。
而真正的「智驾险」在 2024、2025 两年间大量出现。先是极越率先推出「智驾保」(与平安产险合作),后在 2024 年 11 月,赛力斯联手平安产险,推出了「智驾无忧服务权益」。
来到 2025 年,小鹏、阿维塔、小米均宣布推出「智驾保险产品」或「智驾无忧服务」或「智驾保障服务」,其中阿维塔的保障额度达到 600 万元,小米的方案也有 300 万元的额度。
然而,据「慧保天下」在 2025 年 3 月的文章所言,这些宣布推出「智驾险」或类似业务的车企,除了少数明确表示会与正规保险机构合作外,更多的车企是语焉不详。据猜测,个别车企的「智驾险」或类似业务,实则是由车企兜底。
再考虑到购买这些「智驾险」所需的附加条件(比如个别车企要求要在官方渠道购买交强险、商业险之后,才能以附加权益的方式购买「智驾险」),《慧保天下》认为当前市面上绝大部分的「智驾险」都不是真正意义上的「保险产品」,更像是车企针对部分有需求车主推出的「权益」。
如此看来,产品的性质定义,或者说「正规军」属性,会是本次「智驾车专属险」和车企「智驾险」之间的最大区别。
也因为如此,「智驾车专属险」作为官方部门(北京市金融监管局)牵头开发的全新险种,很明显会有更大优势。
比如说,会有多家头部保险公司愿意推出各自的方案供用户选择,能够形成市场竞争,价格上更具灵活性,而非车企专供方案的「一言堂」。
再者,作为第三方供应的保险方案,能够保障更多的品牌,而非仅限于前文提到的长安、小米、小鹏、阿维塔等。尤其是一些辅助驾驶能力相对不出众的车型产品,消费者可通过购买第三方的「智驾车专属险」,来提升使用辅助驾驶的安心感。
最后,保险方案由专业的保险公司推出,能让理赔门槛更低、效率更高。
北京市金融监管局也有提到,设置「智驾车专属险」的本意之一,就是解决因辅助驾驶事故而导致的「扯皮」现象,提升理赔效率。
而长远来看,讨论「智驾车专属险」的影响,莫过于两点。
首先是最现实的,「智驾车专属险」到底会不会让新能源车险涨价,会的话涨价幅度是多少?
现如今,新能源车车险因为要考虑到电池安全等因素,已经比同价位的燃油车贵约 50%;落地约 15 万元的新能源车,保险报价在 6000 元左右。如果整合「智驾车专属险」后综合保险价格还要上升数百元或千元,消费者显然难以接受。
其次,不可否认的是,辅助驾驶、乃至自动驾驶相关保险的正式出台,会成为推动整个智能辅助驾驶行业发展的里程碑事件。
届时,消费者使用辅助驾驶的心理负担将大幅降低、意愿随之大幅提升,便能给予车企研发、推广辅助驾驶功能的正反馈,从而形成市场闭环。
另外,本次「智驾车专属险」提到了 L3、L4 等「自动驾驶」技术,也是一个相当重要的信号——L3、L4 的正式落地,或许不远了。
(完)
京ICP备09113703号-1
信息网络传播视听节目许可证: 0110553
广播电视节目制作经营许可证
公司名称:北京车之家信息技术有限公司
中央网信办违法和不良信息举报中心
违法和不良信息举报电话:400-868-5856
举报邮箱:jubao@autohome.com.cn

